HOME   LIST
‹–   –›

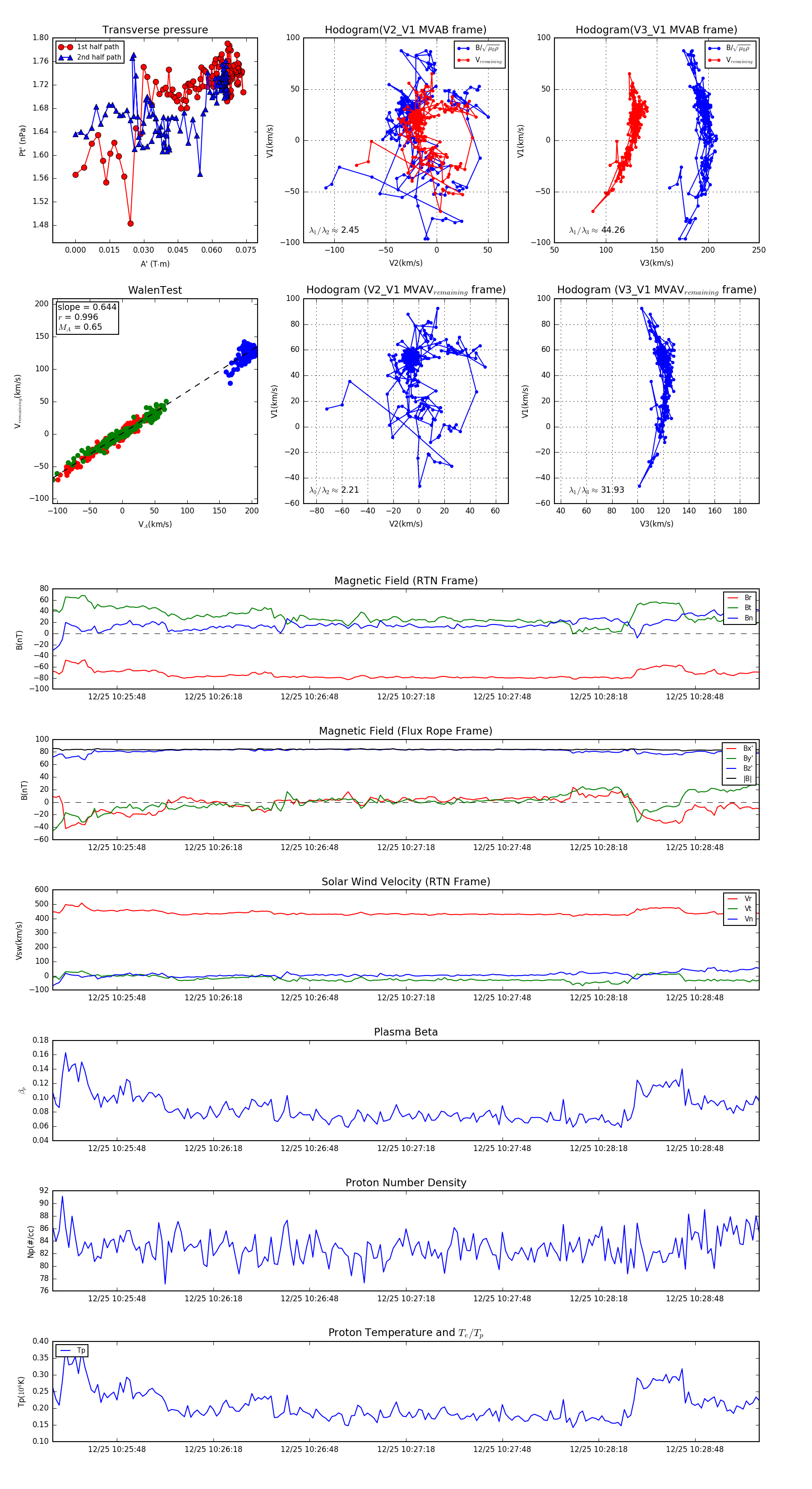
Flux Rope in 2023

Flux Rope Event 2023-12-25 10:25:28 ~ 2023-12-25 10:29:08 (221 seconds)


plot