HOME   LIST
‹–   –›

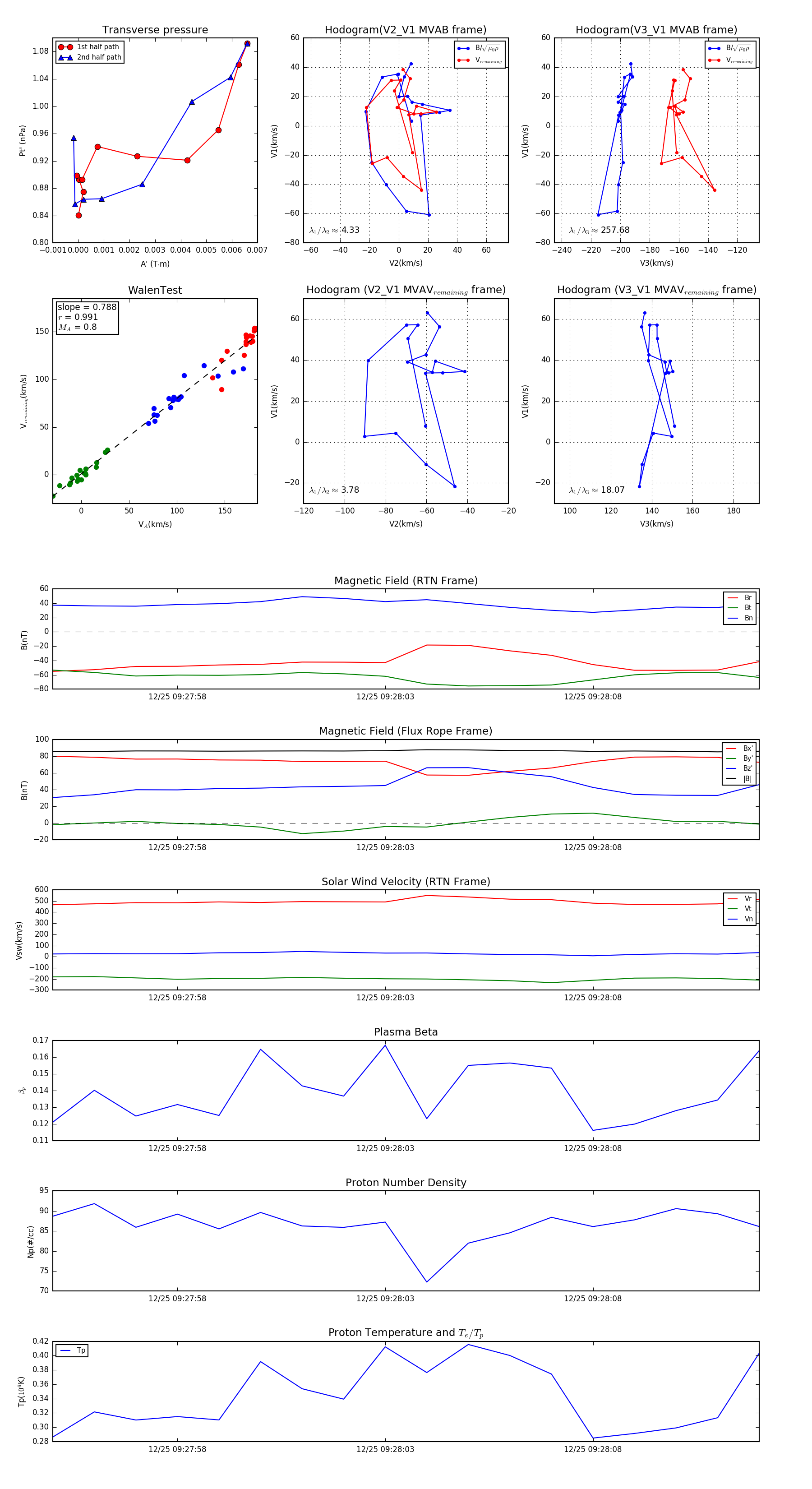
Flux Rope in 2023

Flux Rope Event 2023-12-25 09:27:55 ~ 2023-12-25 09:28:12 (18 seconds)


plot