HOME   LIST
‹–   –›

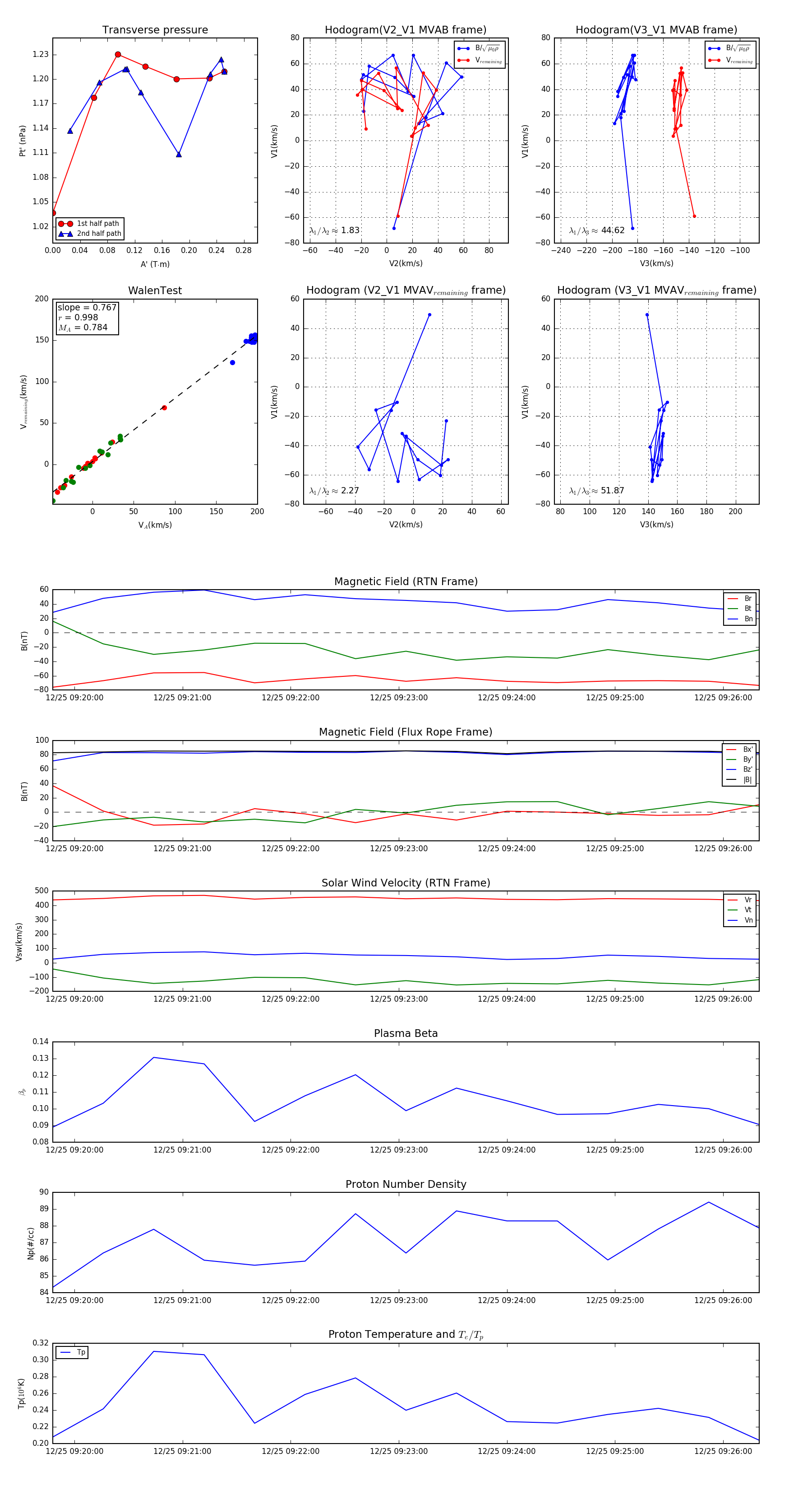
Flux Rope in 2023

Flux Rope Event 2023-12-25 09:19:48 ~ 2023-12-25 09:26:20 (393 seconds)


plot