HOME   LIST
‹–   –›

Flux Rope in 2023

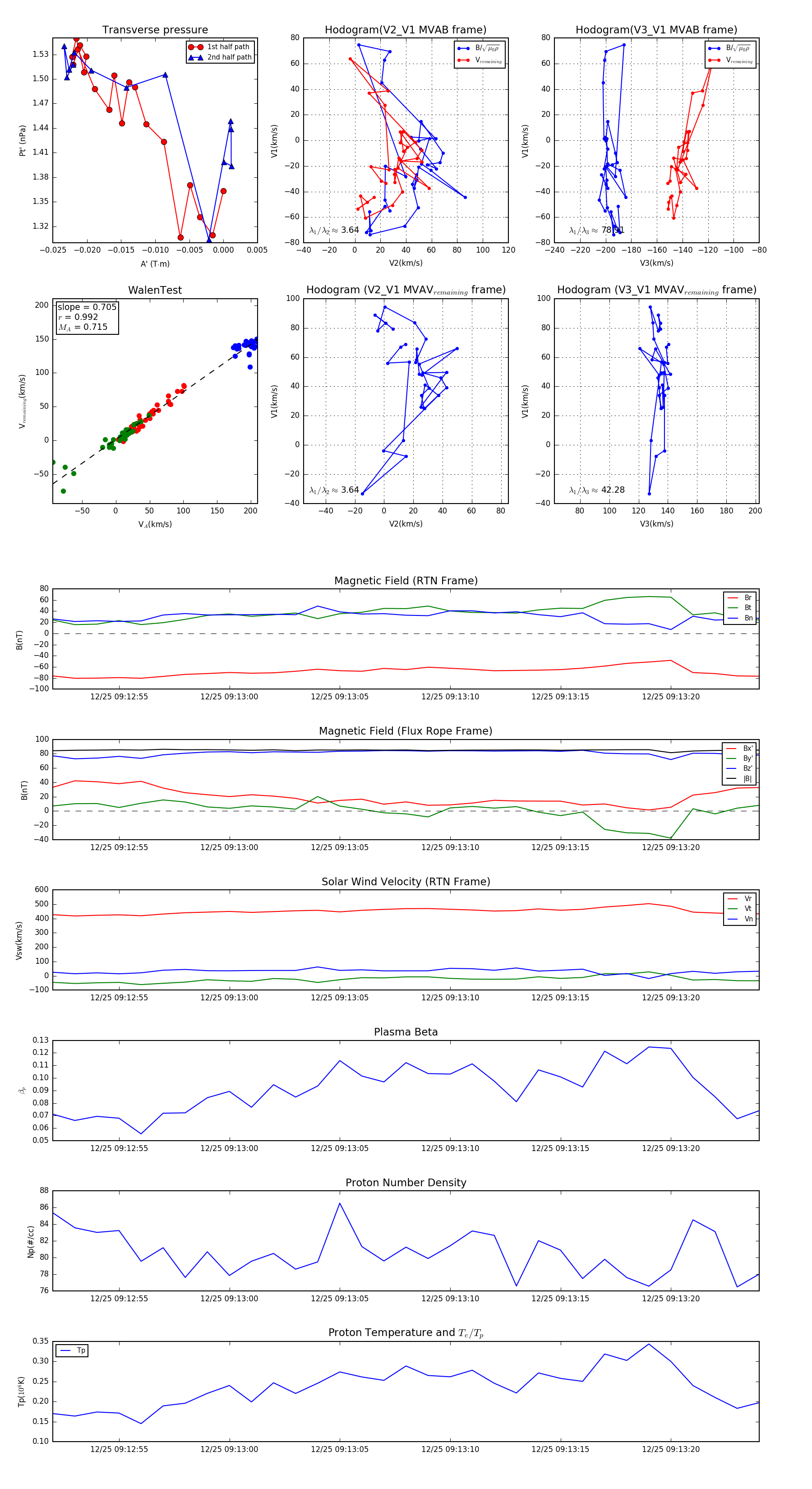
Flux Rope Event 2023-12-25 09:12:52 ~ 2023-12-25 09:13:24 (33 seconds)


plot