HOME   LIST
‹–   –›

Flux Rope in 2023

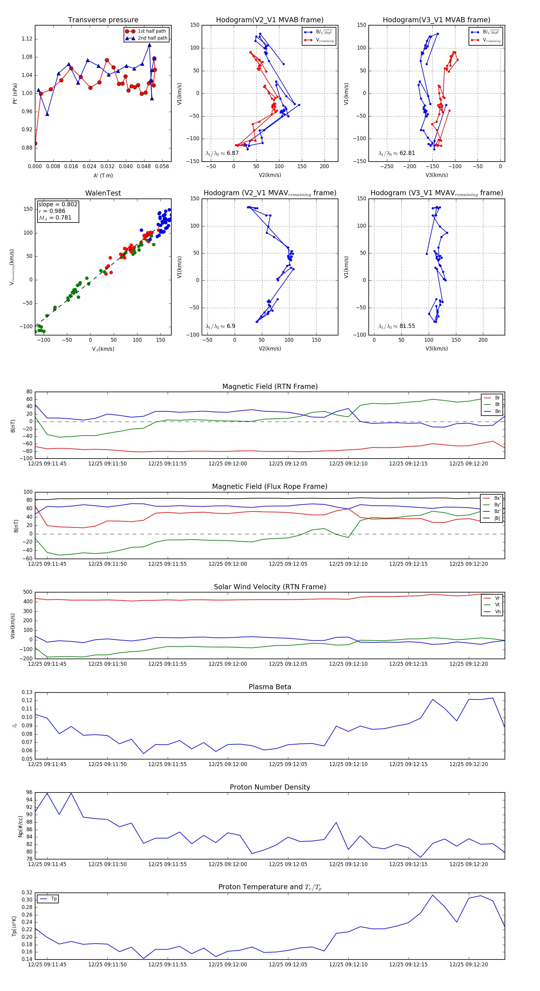
Flux Rope Event 2023-12-25 09:11:44 ~ 2023-12-25 09:12:23 (40 seconds)


plot