HOME   LIST
‹–   –›

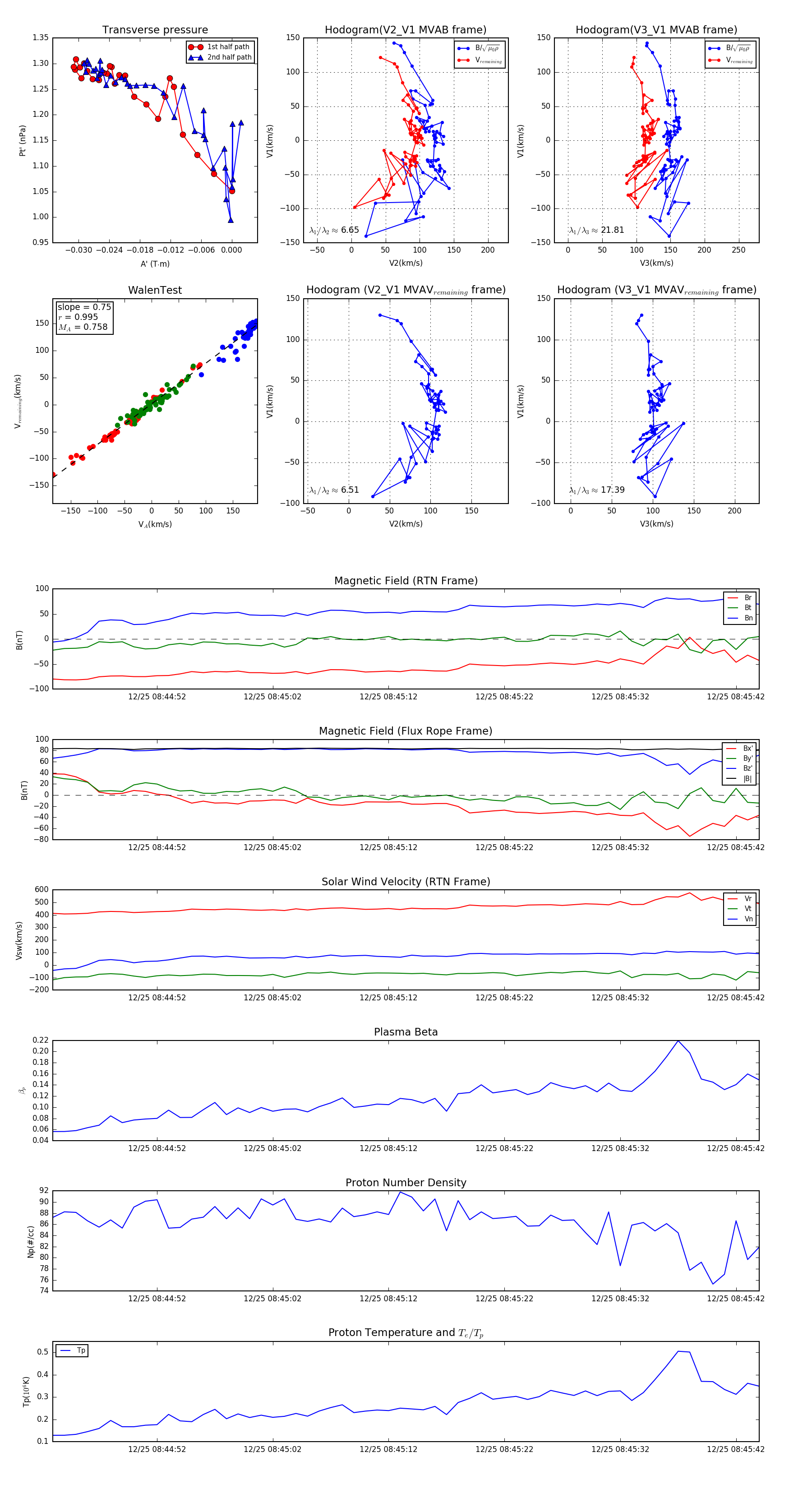
Flux Rope in 2023

Flux Rope Event 2023-12-25 08:44:43 ~ 2023-12-25 08:45:44 (62 seconds)


plot