HOME   LIST
‹–   –›

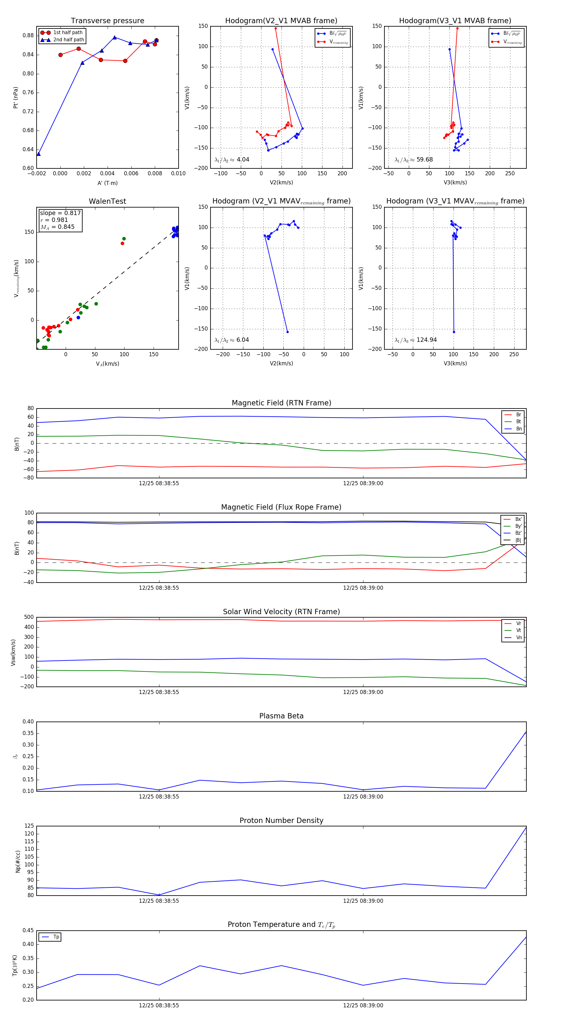
Flux Rope in 2023

Flux Rope Event 2023-12-25 08:38:52 ~ 2023-12-25 08:39:04 (13 seconds)


plot