HOME   LIST
‹–   –›

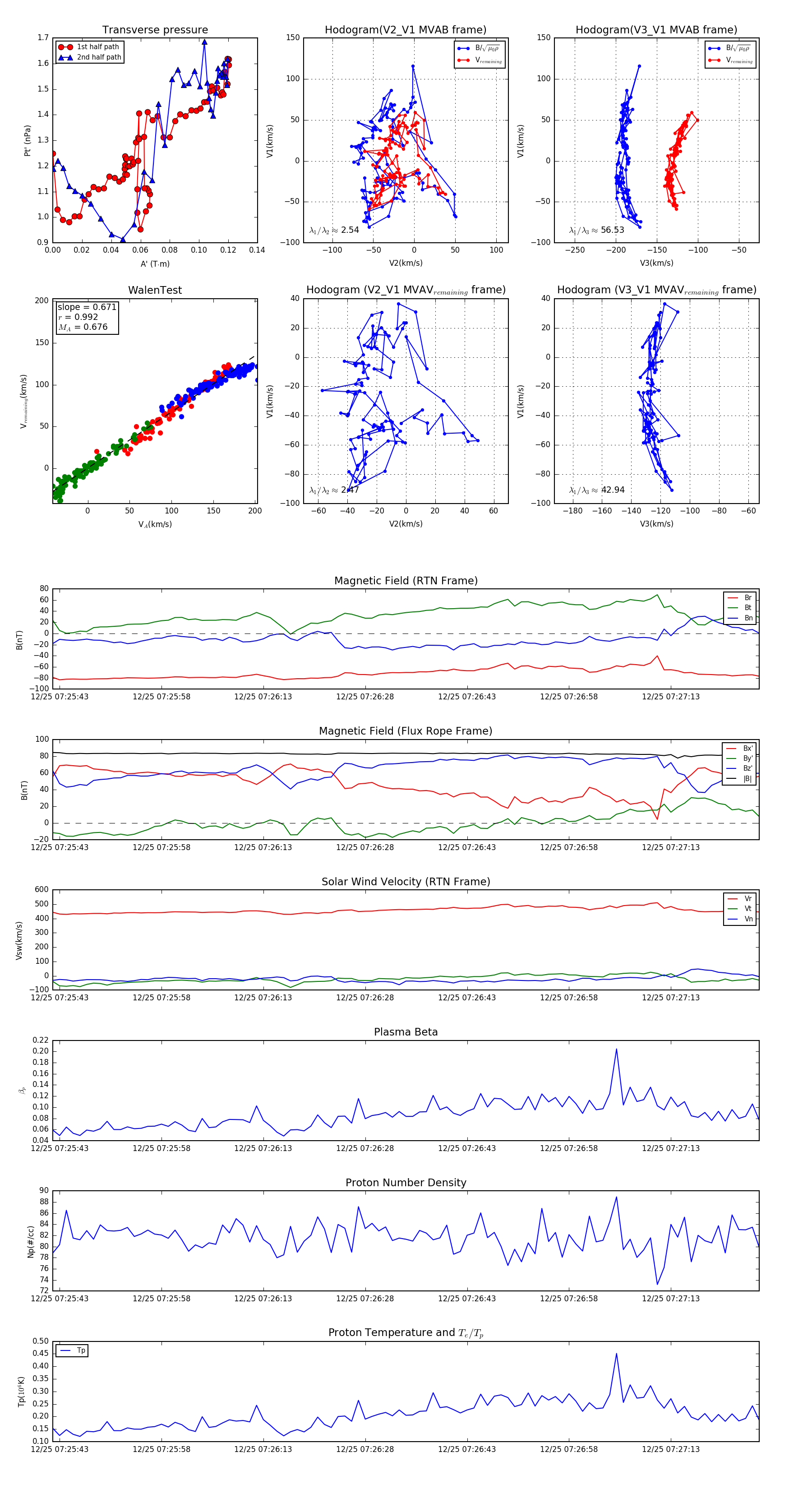
Flux Rope in 2023

Flux Rope Event 2023-12-25 07:25:42 ~ 2023-12-25 07:27:26 (105 seconds)


plot