HOME   LIST
‹–   –›

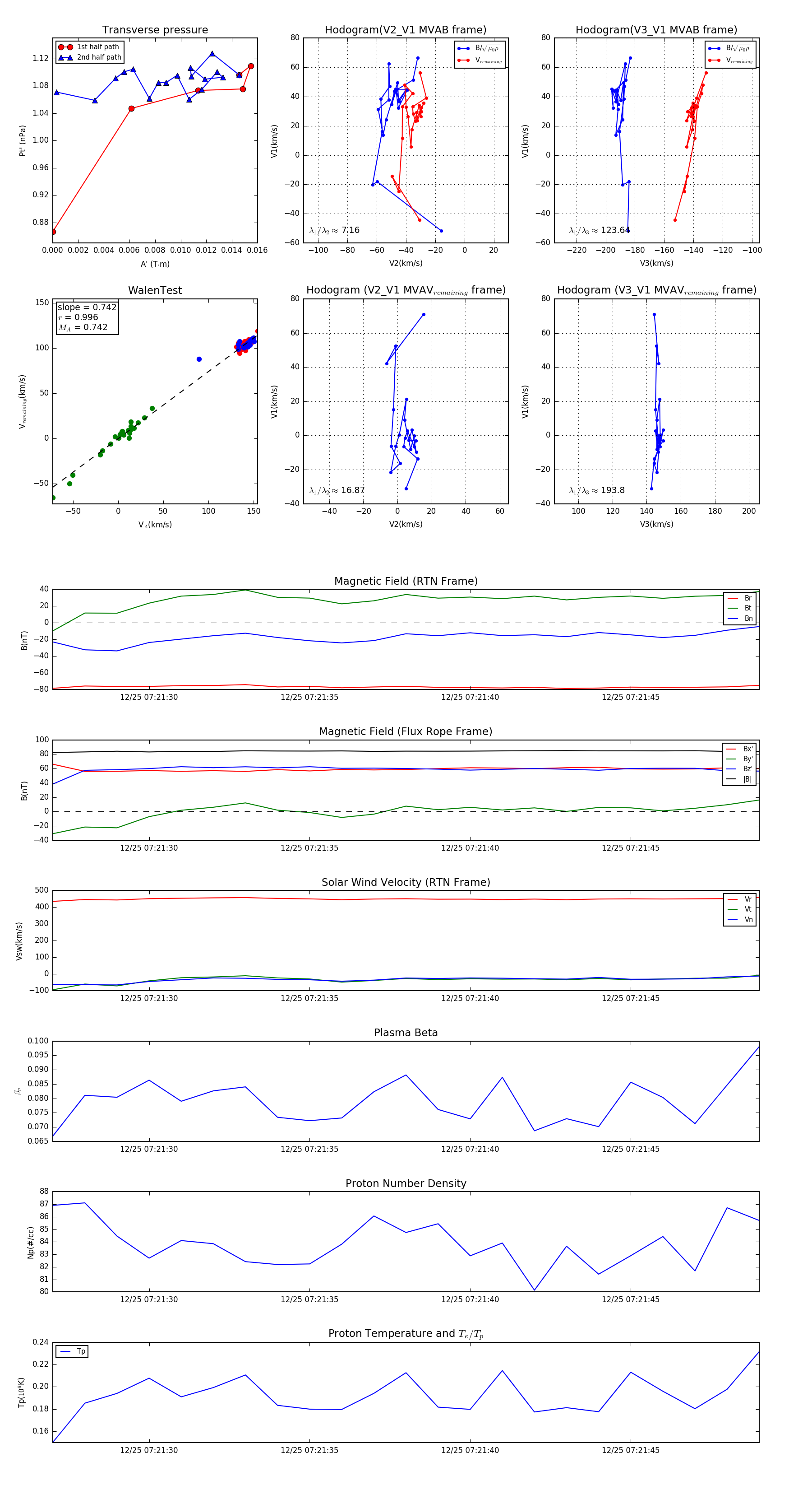
Flux Rope in 2023

Flux Rope Event 2023-12-25 07:21:27 ~ 2023-12-25 07:21:49 (23 seconds)


plot