HOME   LIST
‹–   –›

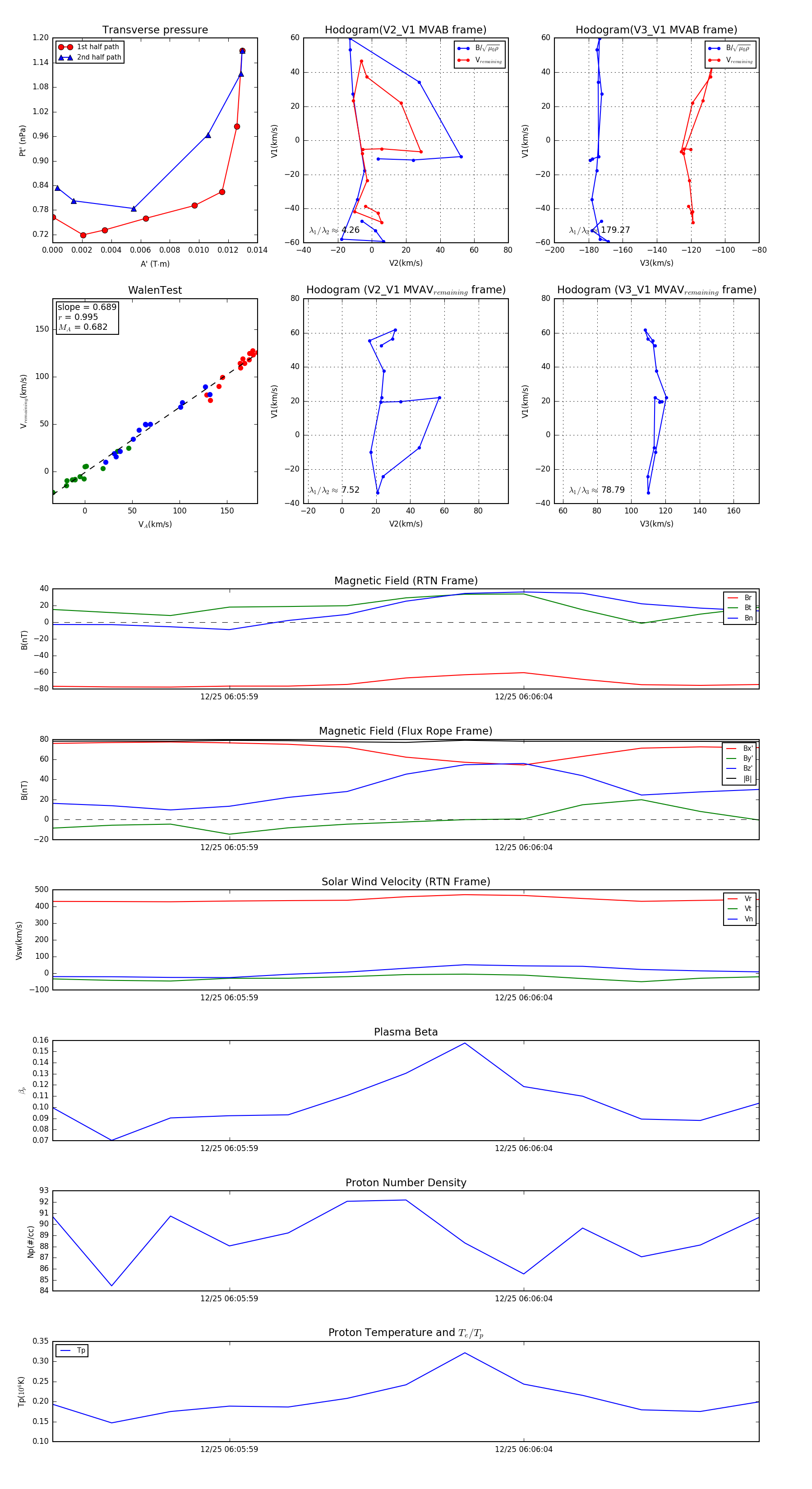
Flux Rope in 2023

Flux Rope Event 2023-12-25 06:05:56 ~ 2023-12-25 06:06:08 (13 seconds)


plot