HOME   LIST
‹–   –›

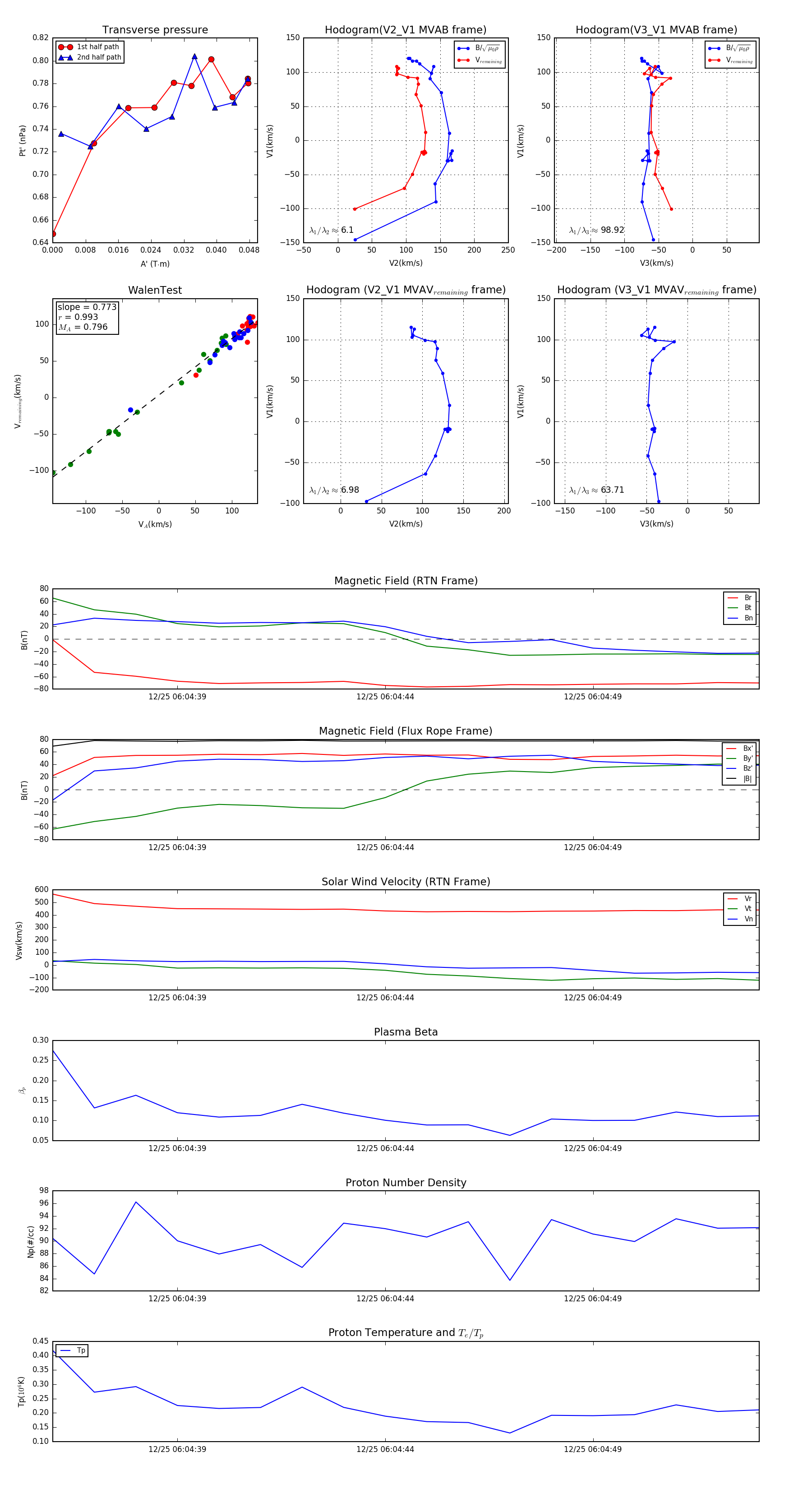
Flux Rope in 2023

Flux Rope Event 2023-12-25 06:04:36 ~ 2023-12-25 06:04:53 (18 seconds)


plot