HOME   LIST
‹–   –›

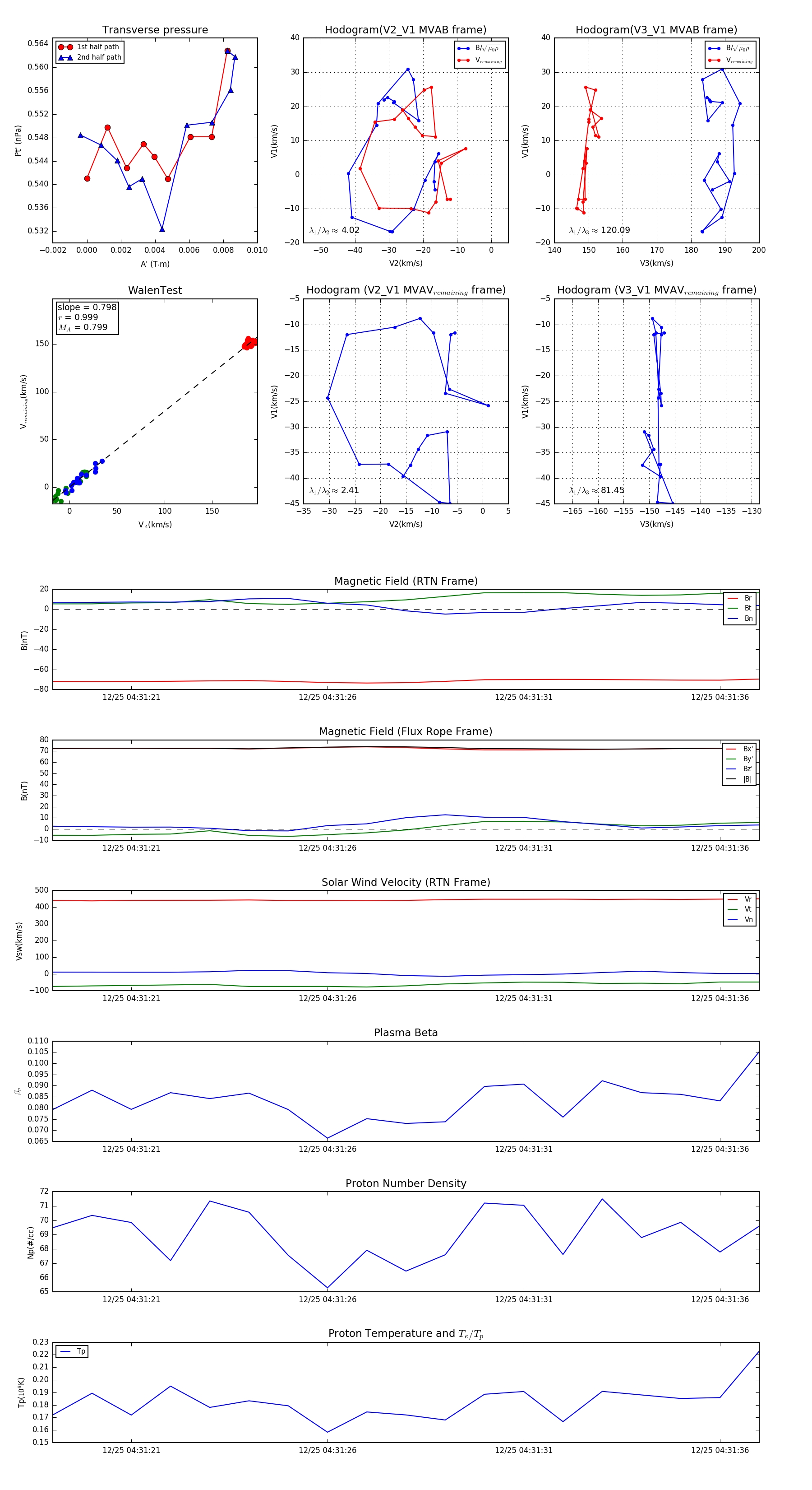
Flux Rope in 2023

Flux Rope Event 2023-12-25 04:31:19 ~ 2023-12-25 04:31:37 (19 seconds)


plot