HOME   LIST
‹–   –›

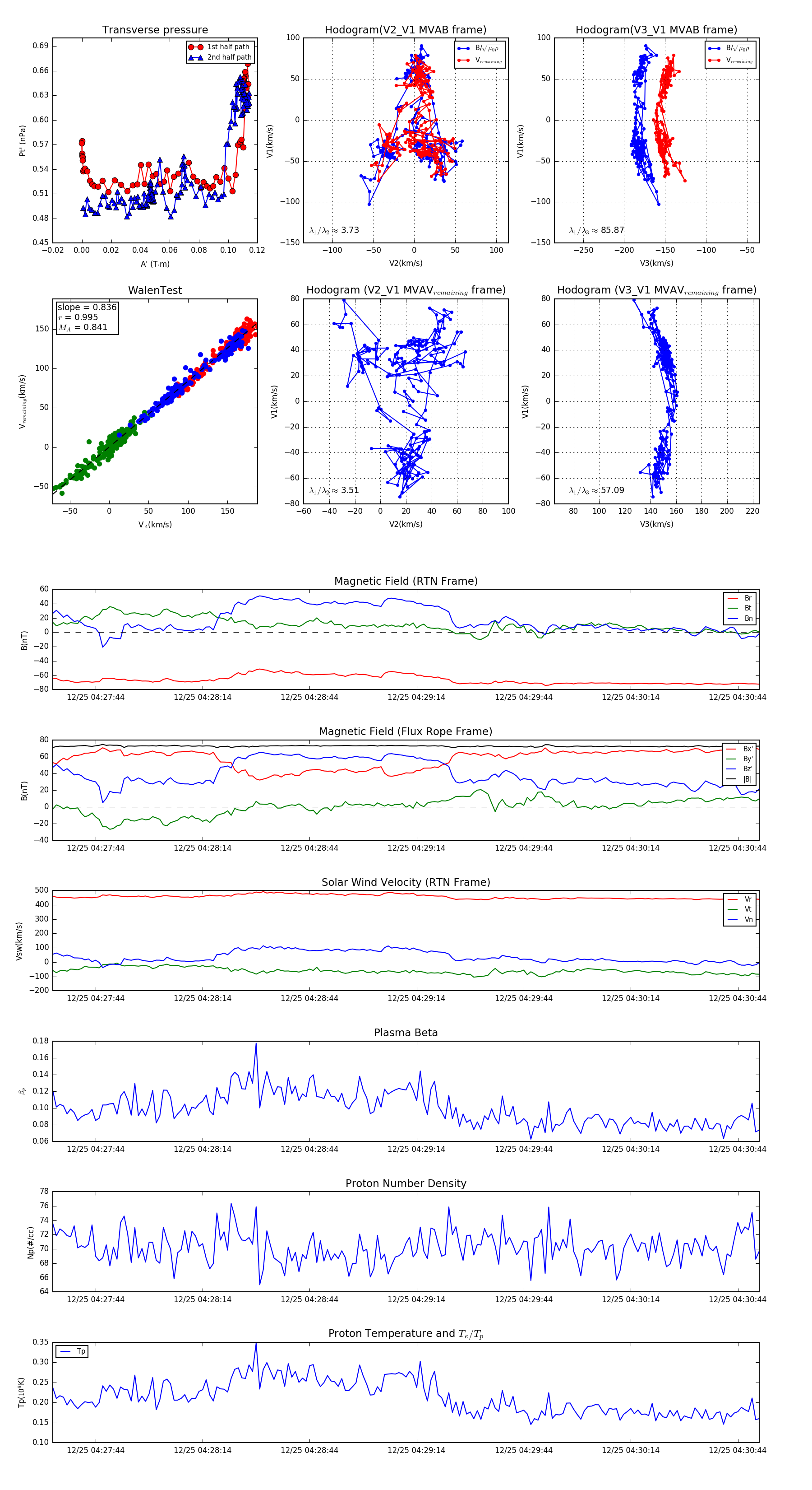
Flux Rope in 2023

Flux Rope Event 2023-12-25 04:27:32 ~ 2023-12-25 04:30:50 (199 seconds)


plot