HOME   LIST
‹–   –›

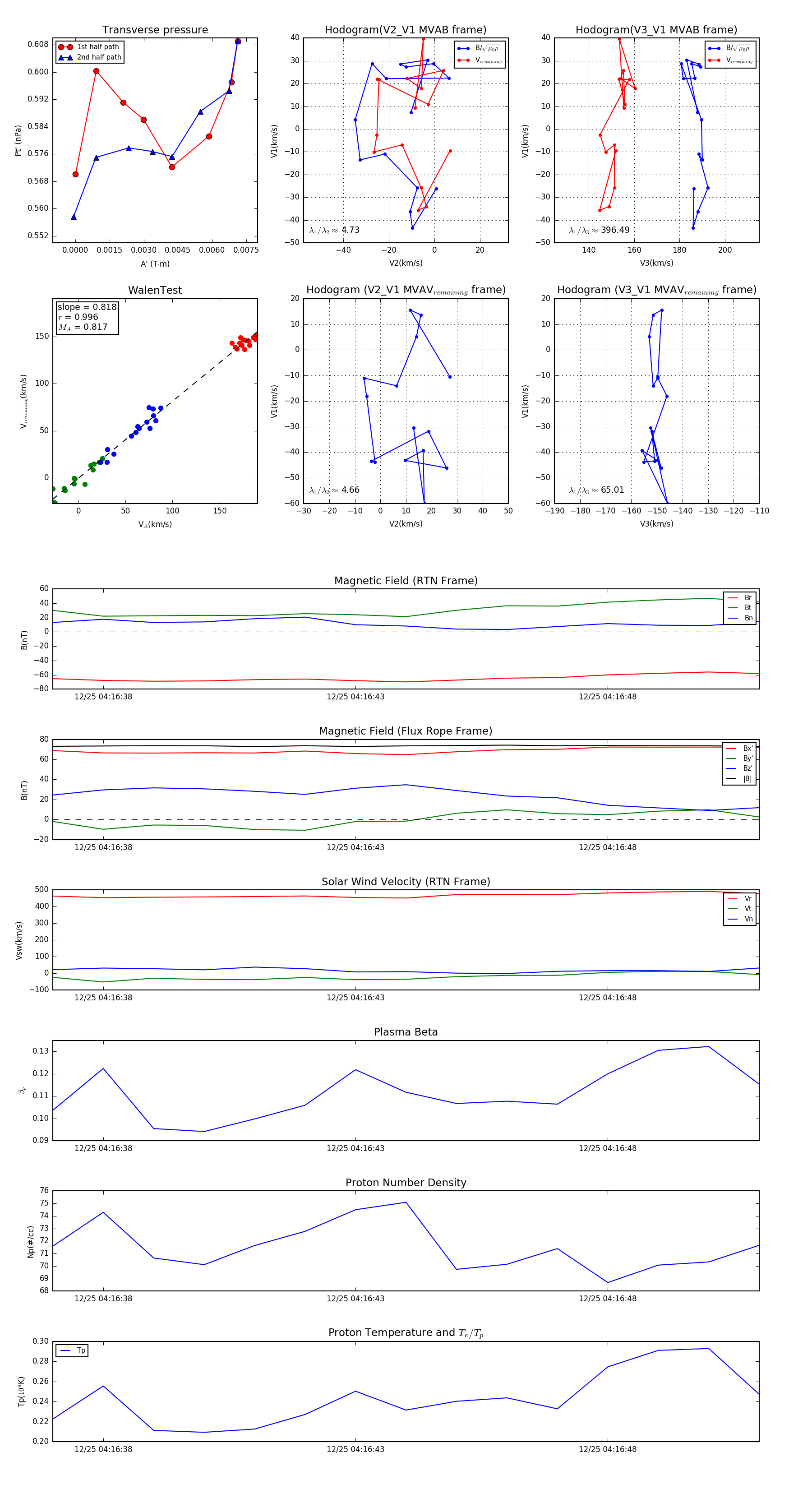
Flux Rope in 2023

Flux Rope Event 2023-12-25 04:16:37 ~ 2023-12-25 04:16:51 (15 seconds)


plot