HOME   LIST
‹–   –›

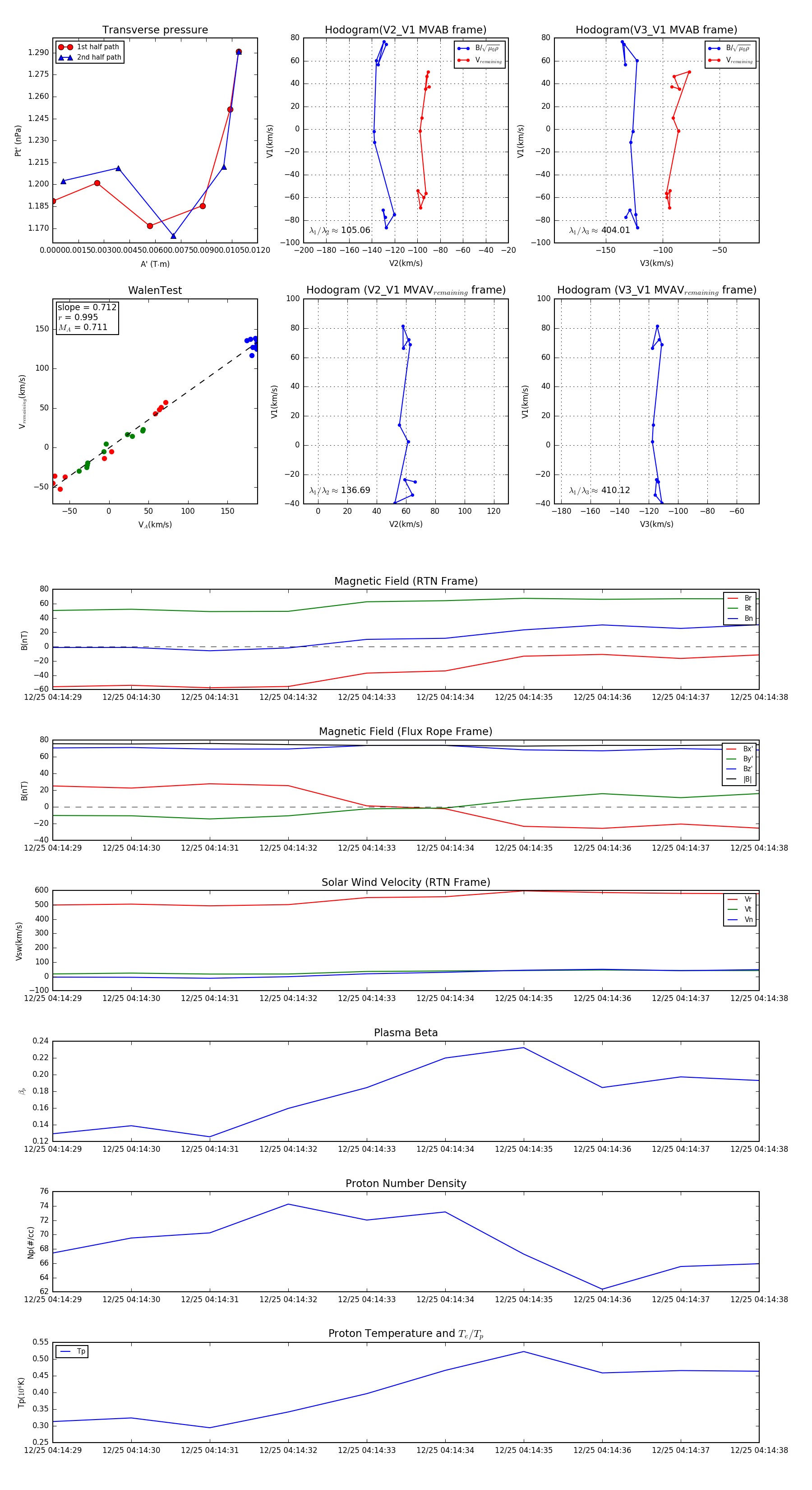
Flux Rope in 2023

Flux Rope Event 2023-12-25 04:14:29 ~ 2023-12-25 04:14:38 (10 seconds)


plot