HOME   LIST
‹–   –›

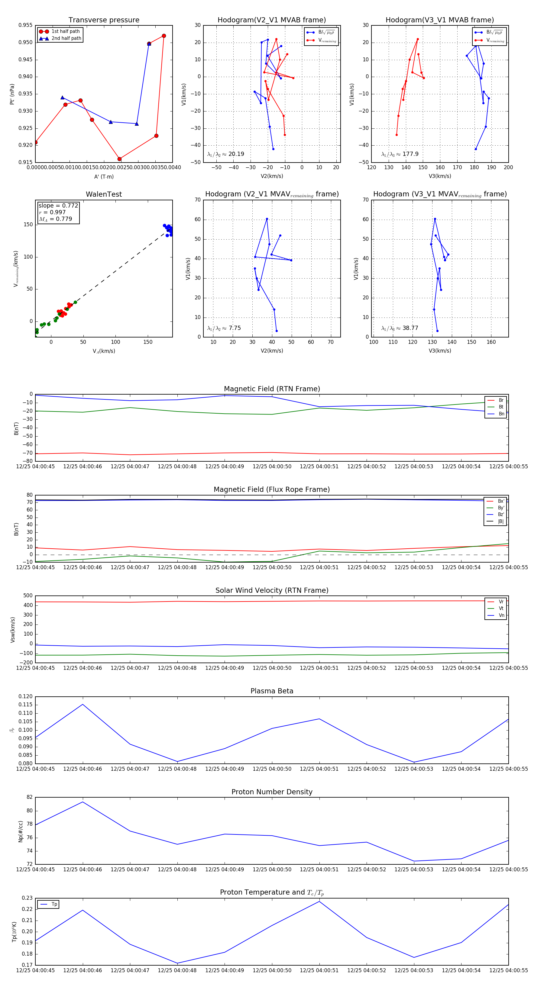
Flux Rope in 2023

Flux Rope Event 2023-12-25 04:00:45 ~ 2023-12-25 04:00:55 (11 seconds)


plot