HOME   LIST
‹–   –›

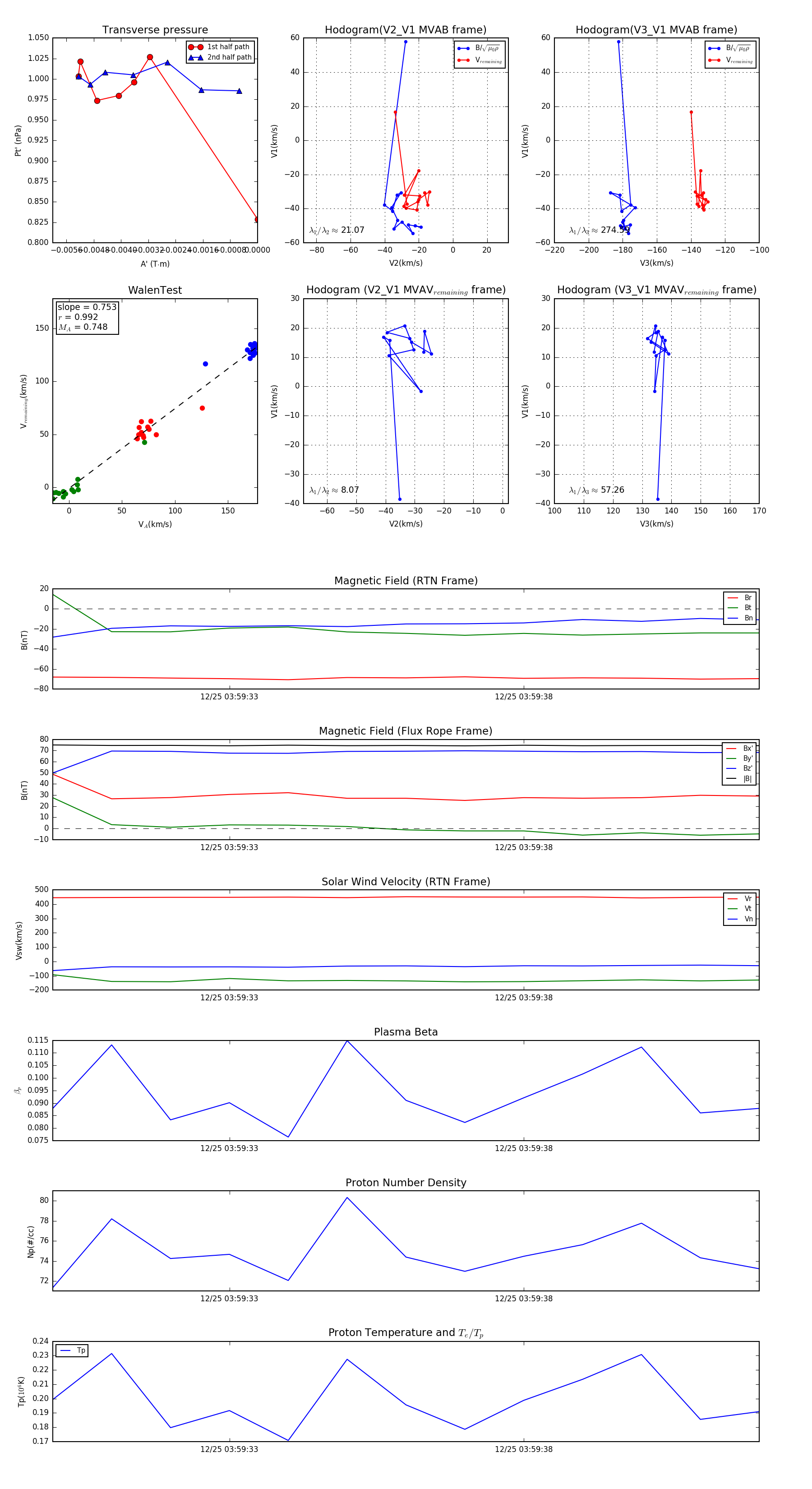
Flux Rope in 2023

Flux Rope Event 2023-12-25 03:59:30 ~ 2023-12-25 03:59:42 (13 seconds)


plot