HOME   LIST
‹–   –›

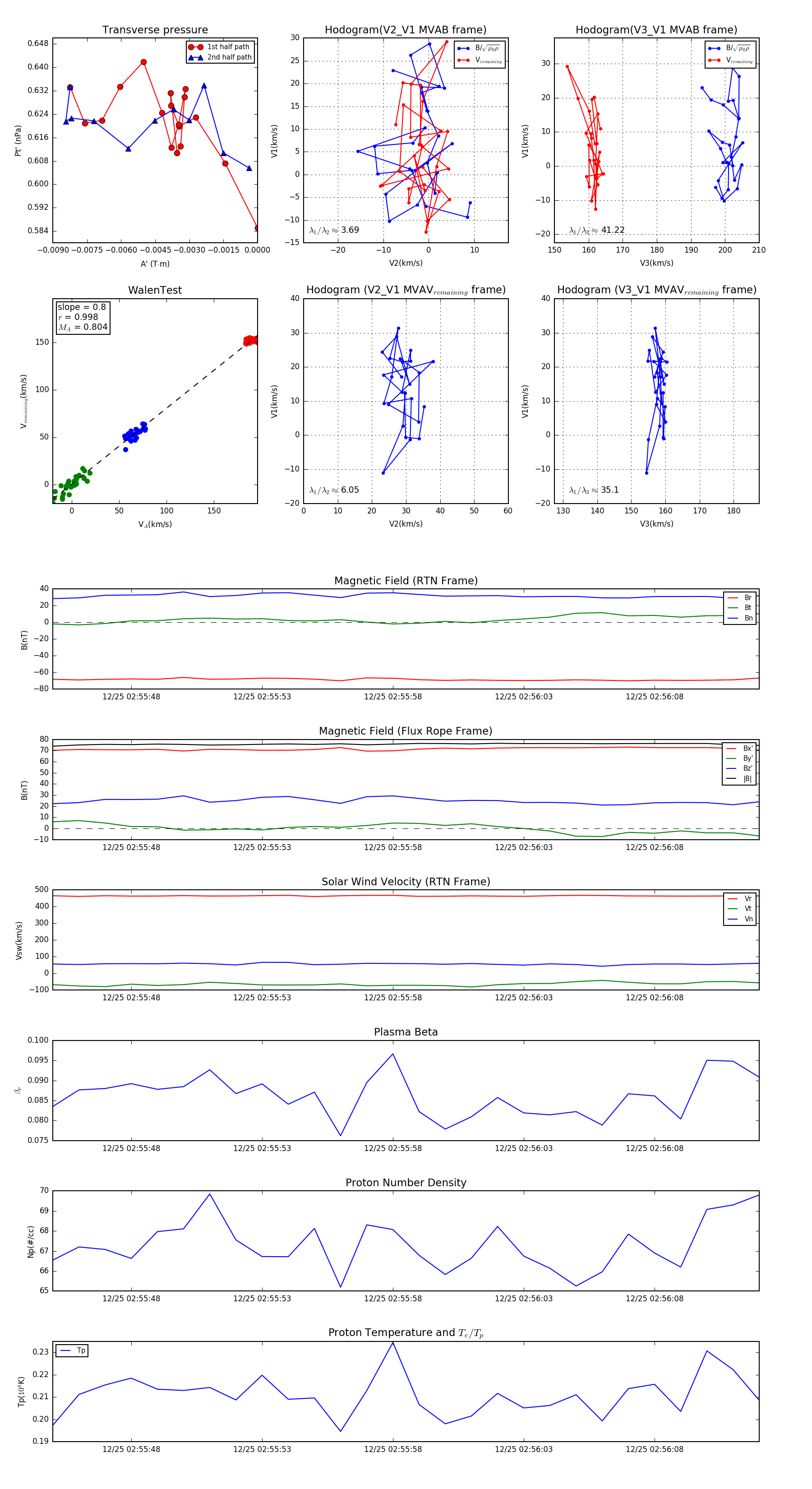
Flux Rope in 2023

Flux Rope Event 2023-12-25 02:55:45 ~ 2023-12-25 02:56:12 (28 seconds)


plot