HOME   LIST
‹–   –›

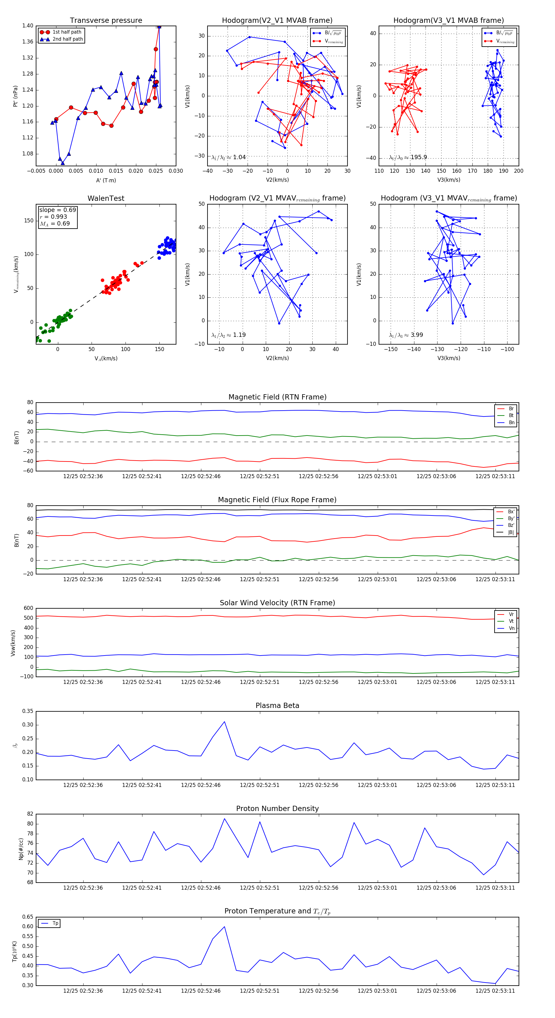
Flux Rope in 2023

Flux Rope Event 2023-12-25 02:52:32 ~ 2023-12-25 02:53:13 (42 seconds)


plot