HOME   LIST
‹–   –›

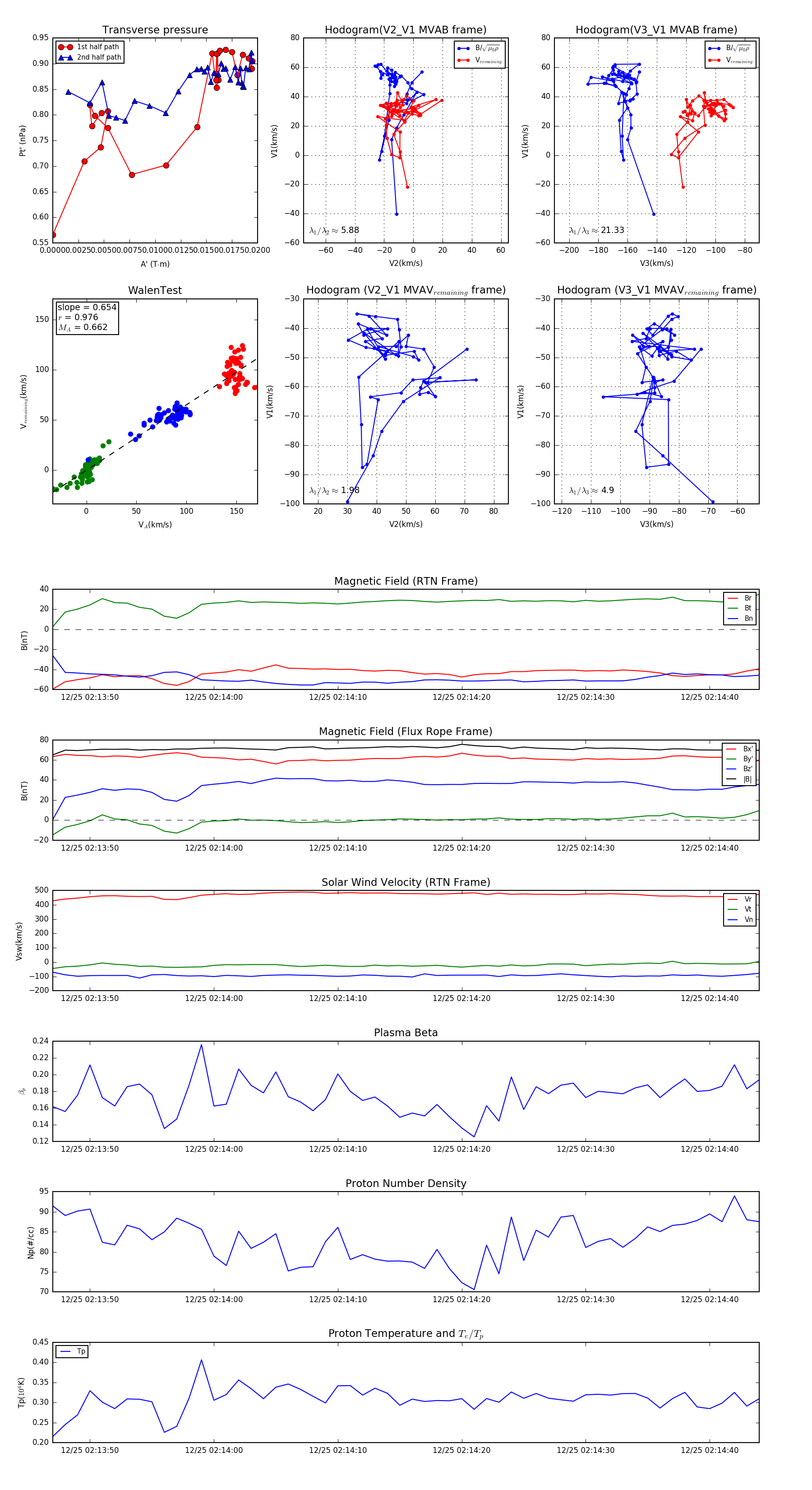
Flux Rope in 2023

Flux Rope Event 2023-12-25 02:13:47 ~ 2023-12-25 02:14:44 (58 seconds)


plot