HOME   LIST
‹–   –›

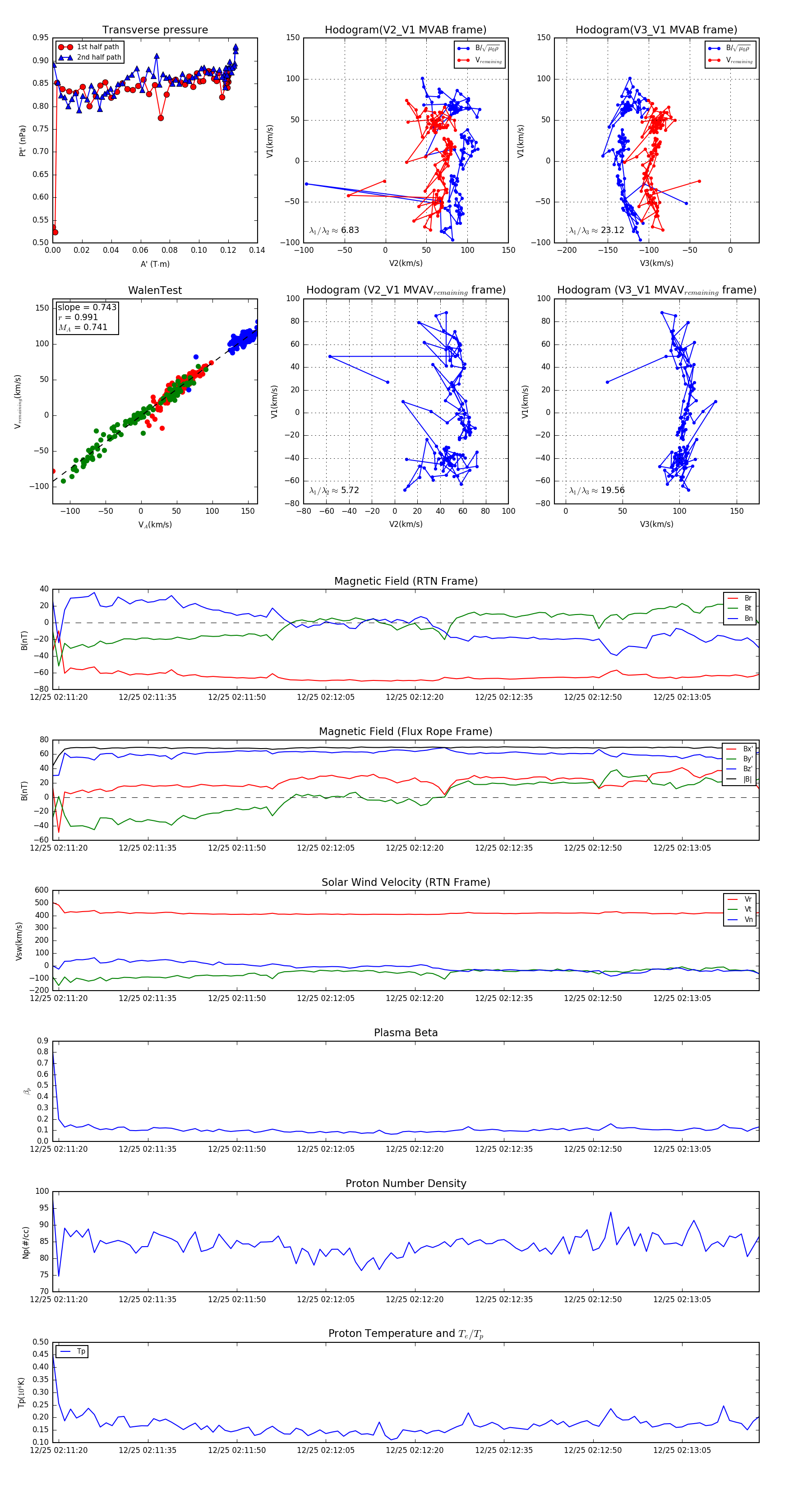
Flux Rope in 2023

Flux Rope Event 2023-12-25 02:11:19 ~ 2023-12-25 02:13:18 (120 seconds)


plot