HOME   LIST
‹–   –›

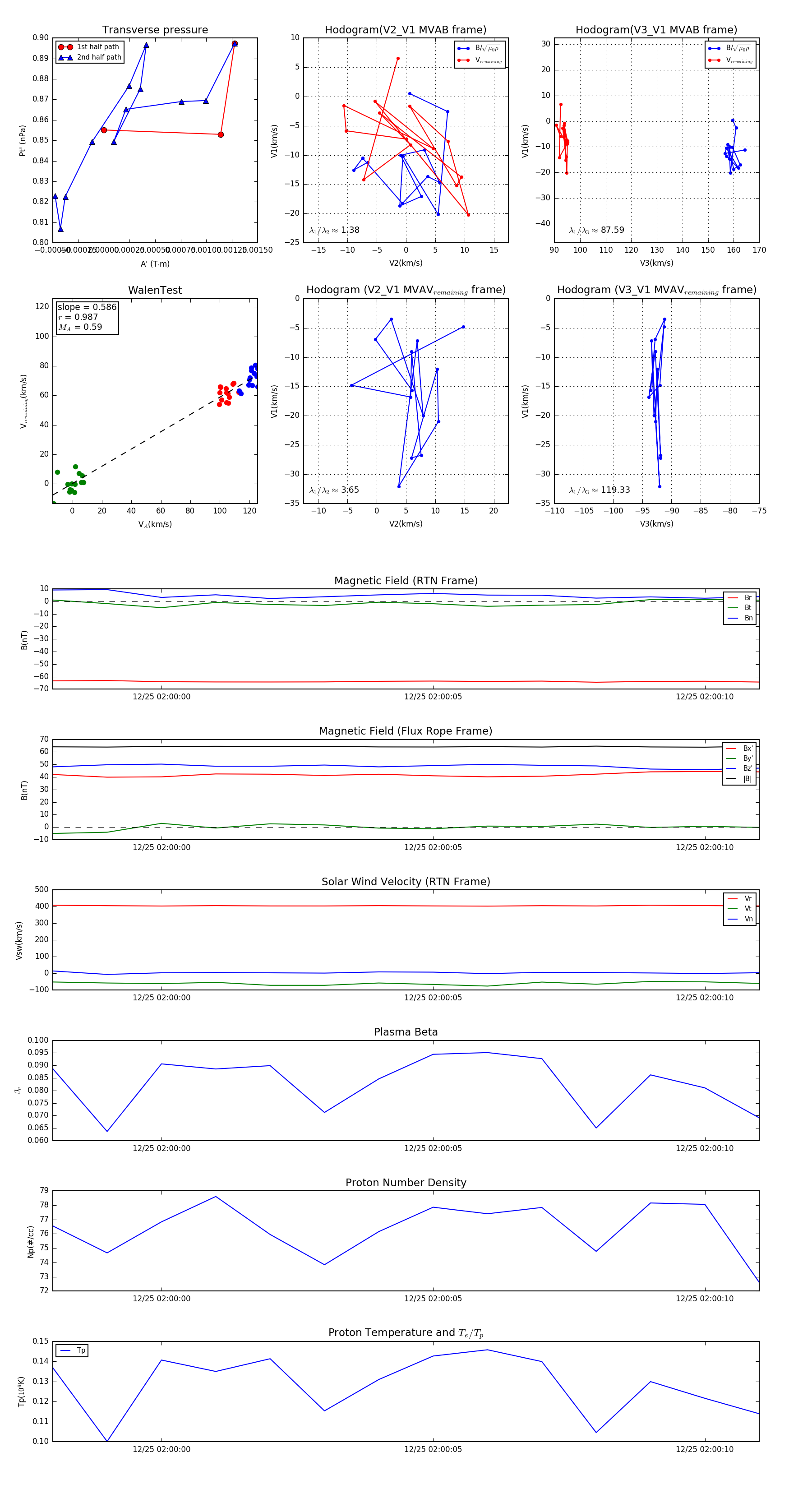
Flux Rope in 2023

Flux Rope Event 2023-12-25 01:59:58 ~ 2023-12-25 02:00:11 (14 seconds)


plot