HOME   LIST
‹–   –›

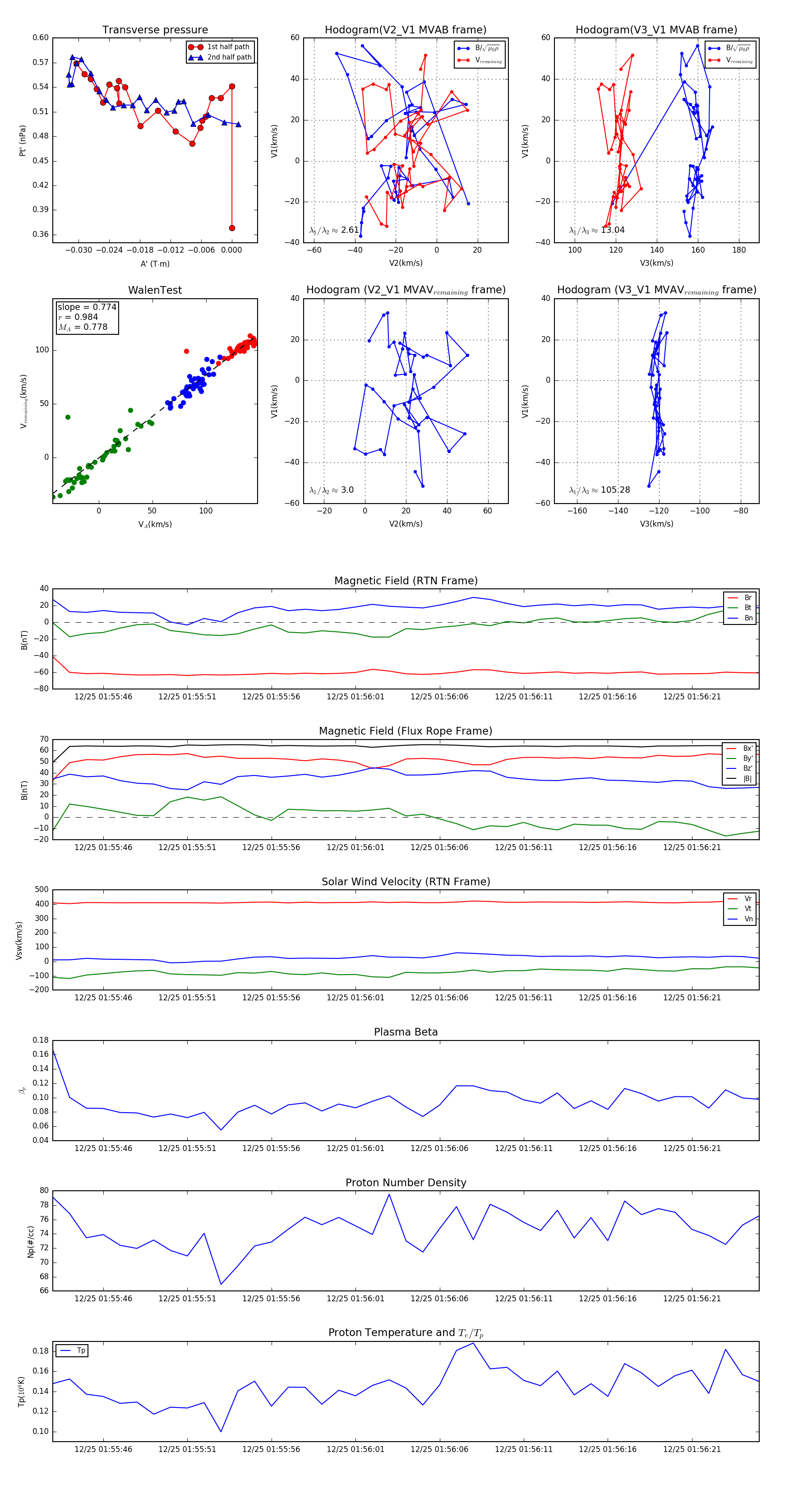
Flux Rope in 2023

Flux Rope Event 2023-12-25 01:55:43 ~ 2023-12-25 01:56:25 (43 seconds)


plot