HOME   LIST
‹–   –›

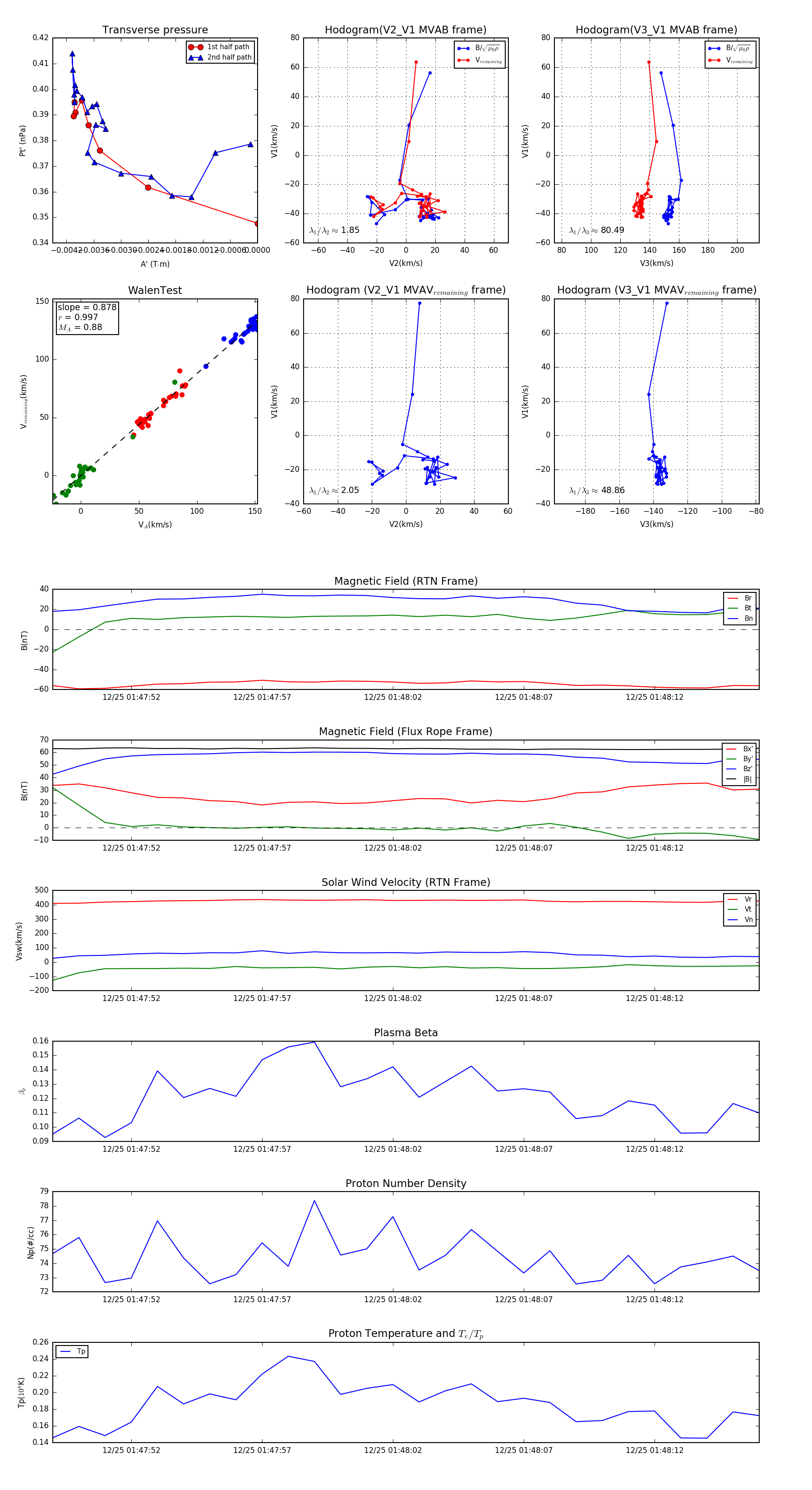
Flux Rope in 2023

Flux Rope Event 2023-12-25 01:47:49 ~ 2023-12-25 01:48:16 (28 seconds)


plot