HOME   LIST
‹–   –›

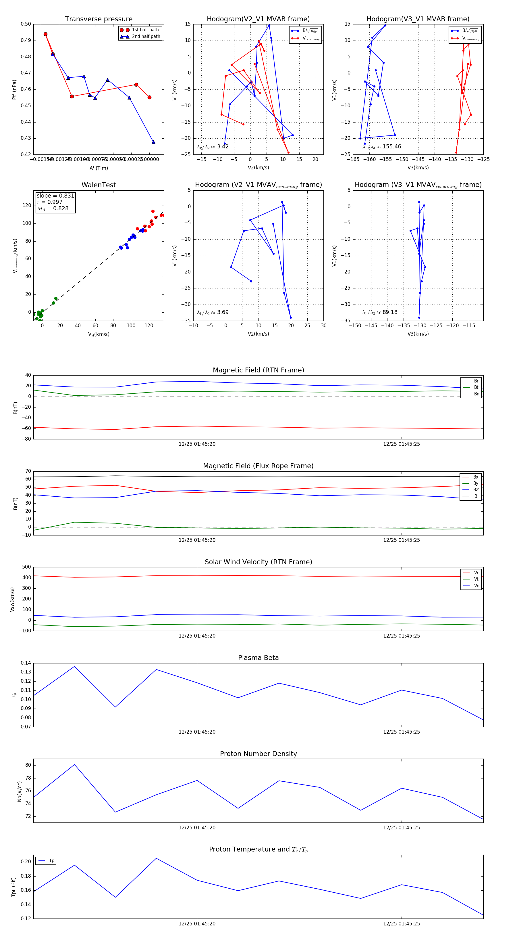
Flux Rope in 2023

Flux Rope Event 2023-12-25 01:45:16 ~ 2023-12-25 01:45:27 (12 seconds)


plot