HOME   LIST
‹–   –›

Flux Rope in 2023

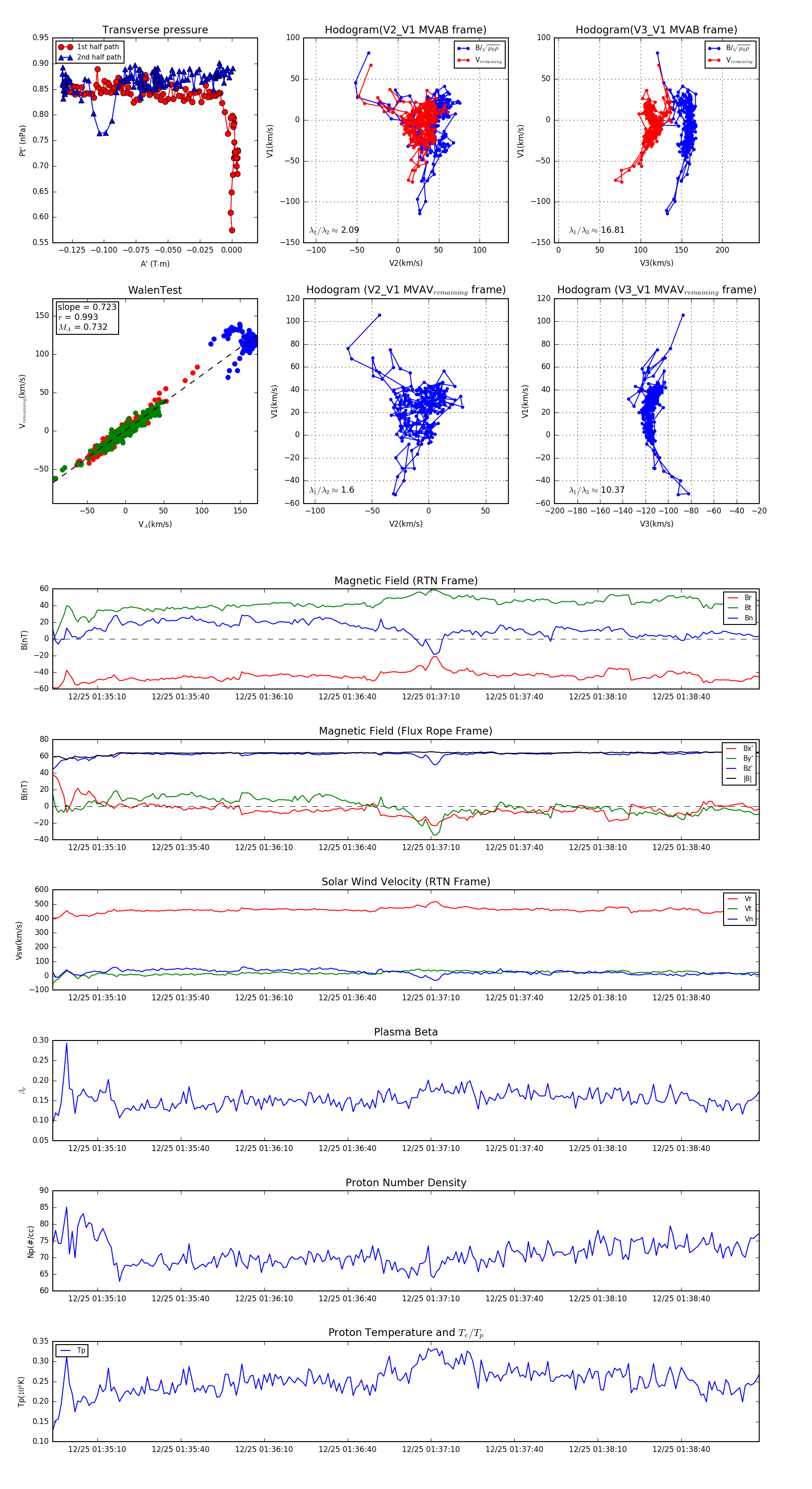
Flux Rope Event 2023-12-25 01:34:54 ~ 2023-12-25 01:39:08 (255 seconds)


plot