HOME   LIST
‹–   –›

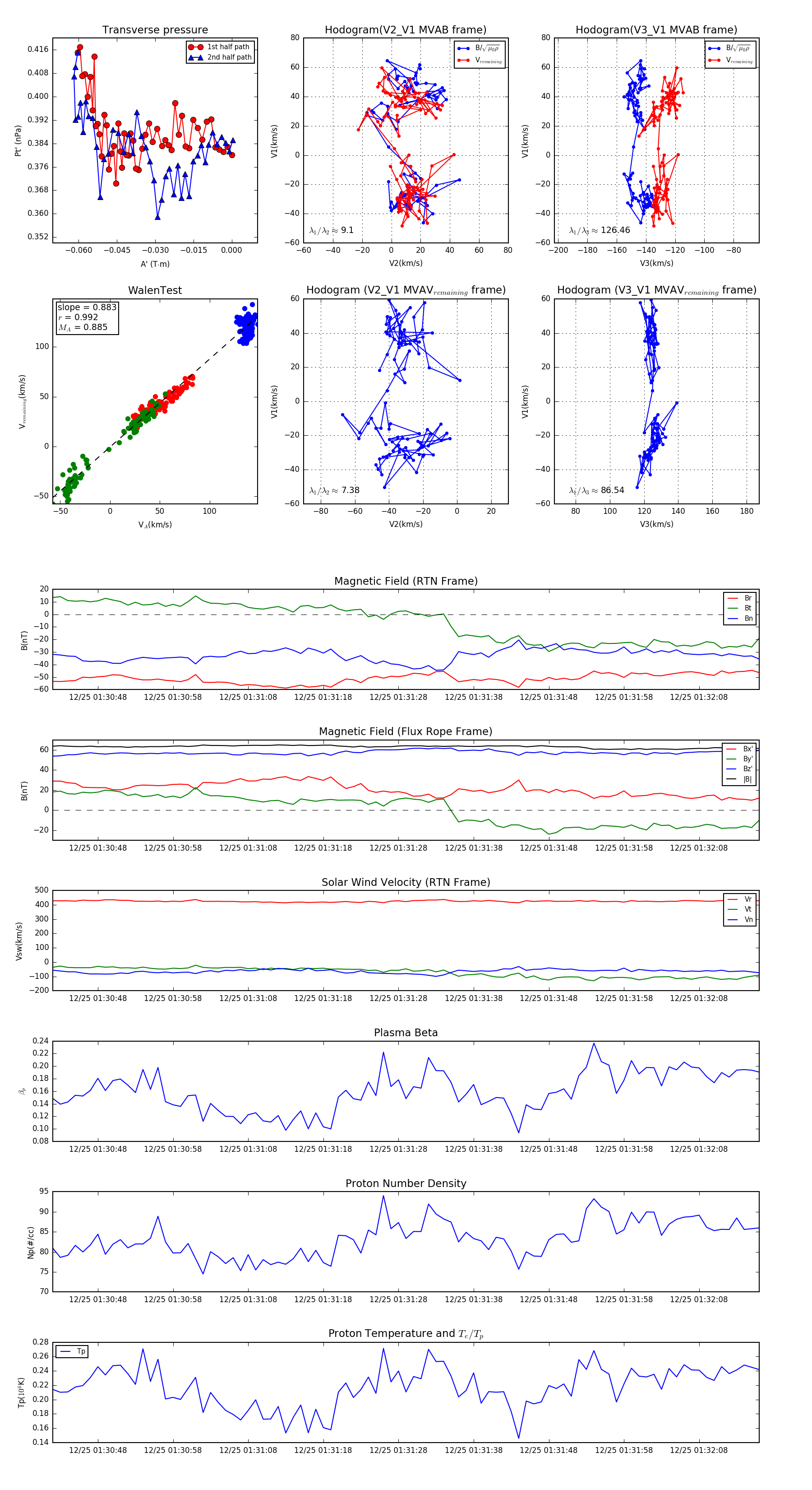
Flux Rope in 2023

Flux Rope Event 2023-12-25 01:30:42 ~ 2023-12-25 01:32:16 (95 seconds)


plot