HOME   LIST
‹–   –›

Flux Rope in 2023

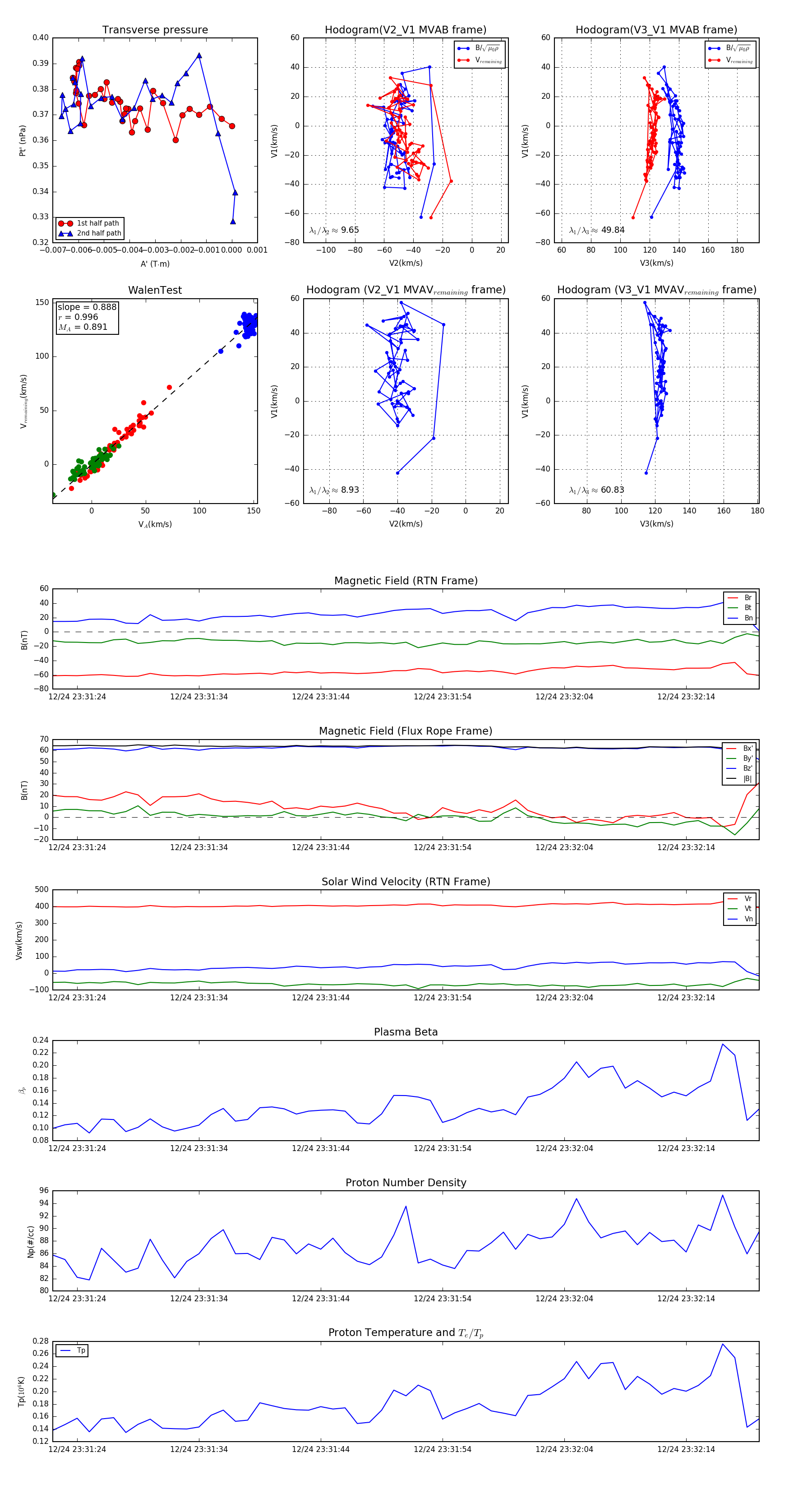
Flux Rope Event 2023-12-24 23:31:22 ~ 2023-12-24 23:32:20 (59 seconds)


plot