HOME   LIST
‹–   –›

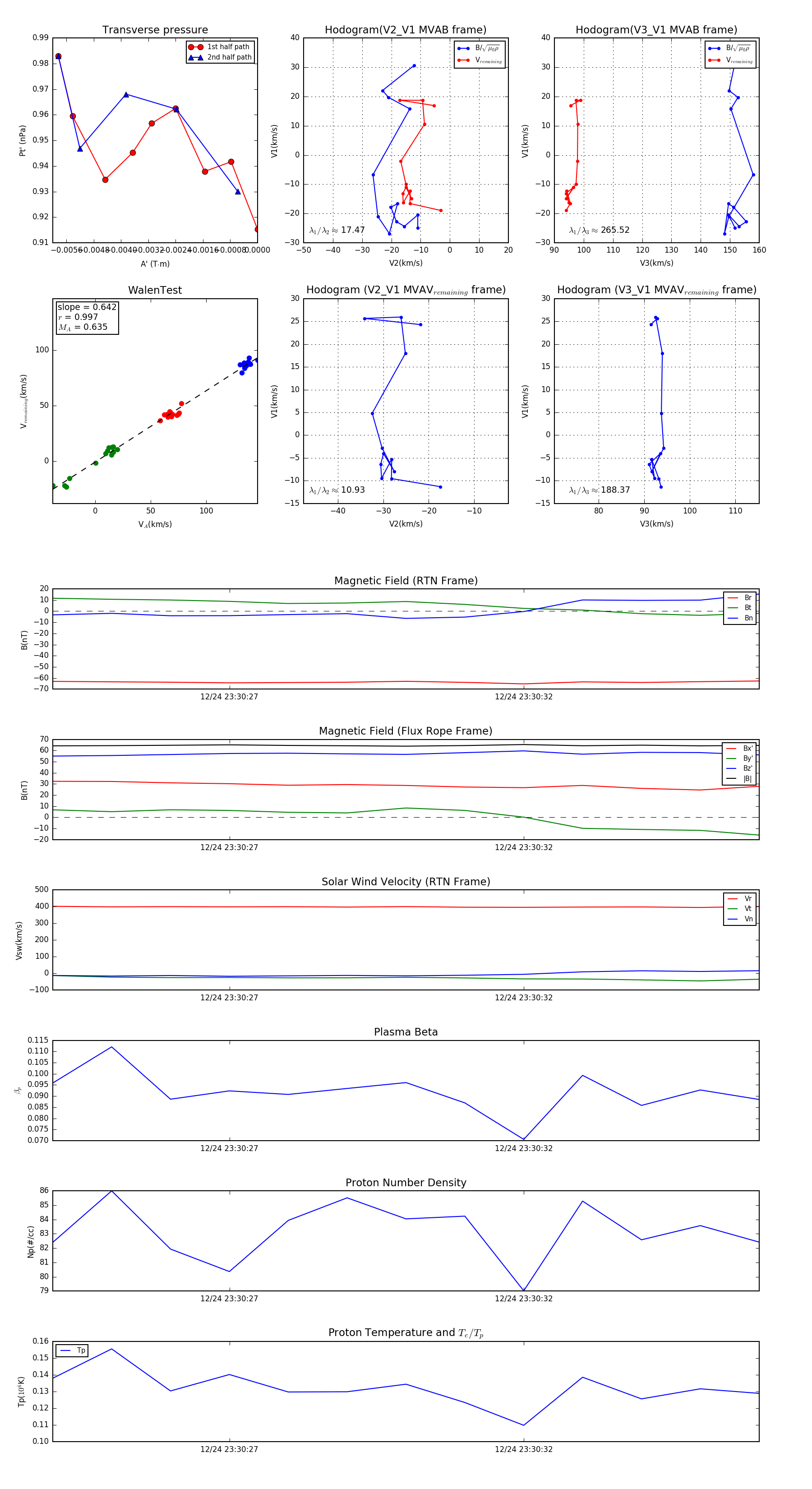
Flux Rope in 2023

Flux Rope Event 2023-12-24 23:30:24 ~ 2023-12-24 23:30:36 (13 seconds)


plot