HOME   LIST
‹–   –›

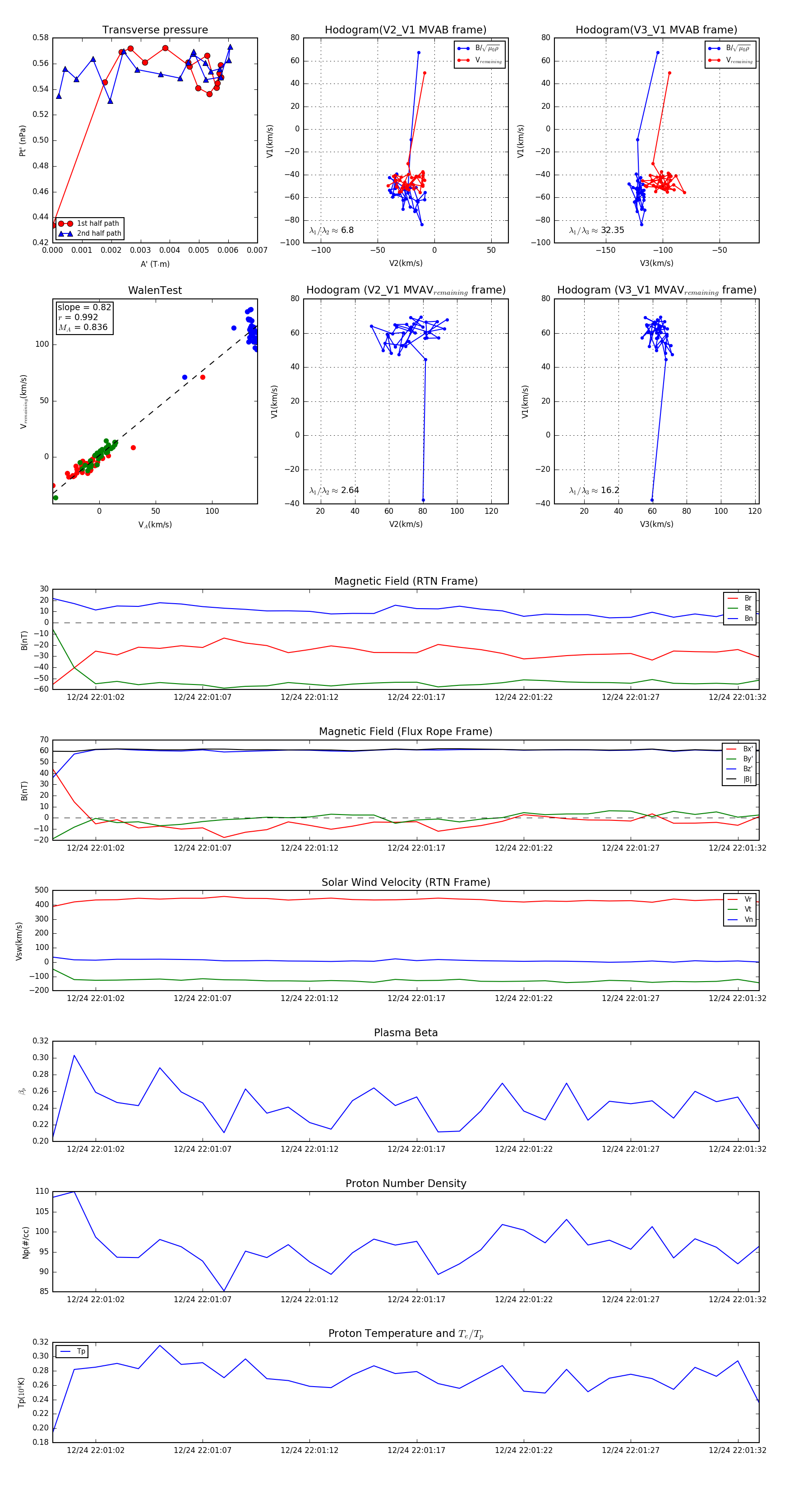
Flux Rope in 2023

Flux Rope Event 2023-12-24 22:01:00 ~ 2023-12-24 22:01:33 (34 seconds)


plot