HOME   LIST
‹–   –›

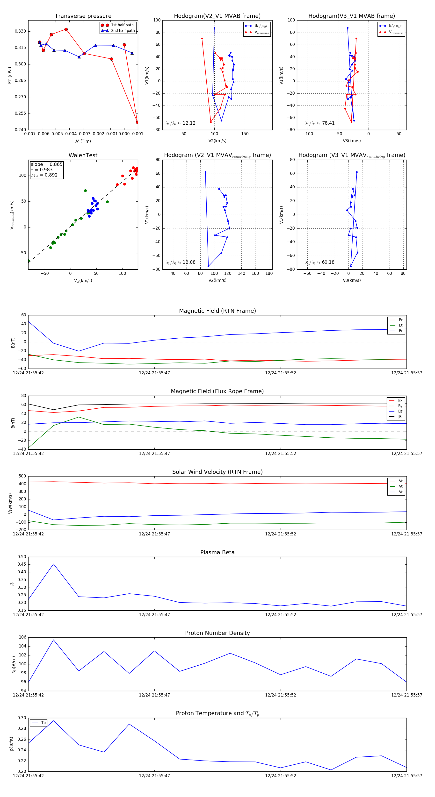
Flux Rope in 2023

Flux Rope Event 2023-12-24 21:55:42 ~ 2023-12-24 21:55:57 (16 seconds)


plot