HOME   LIST
‹–   –›

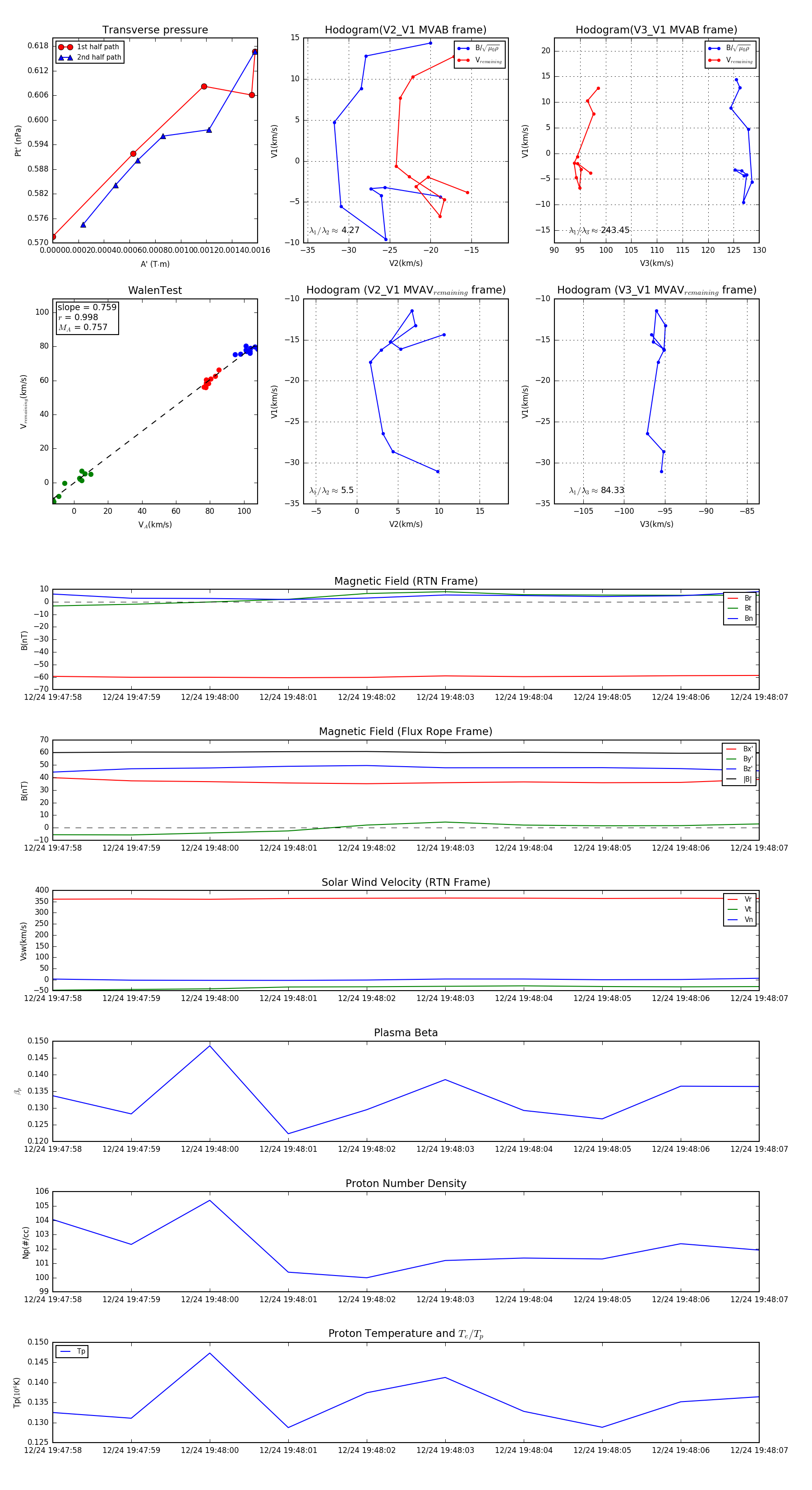
Flux Rope in 2023

Flux Rope Event 2023-12-24 19:47:58 ~ 2023-12-24 19:48:07 (10 seconds)


plot