HOME   LIST
‹–   –›

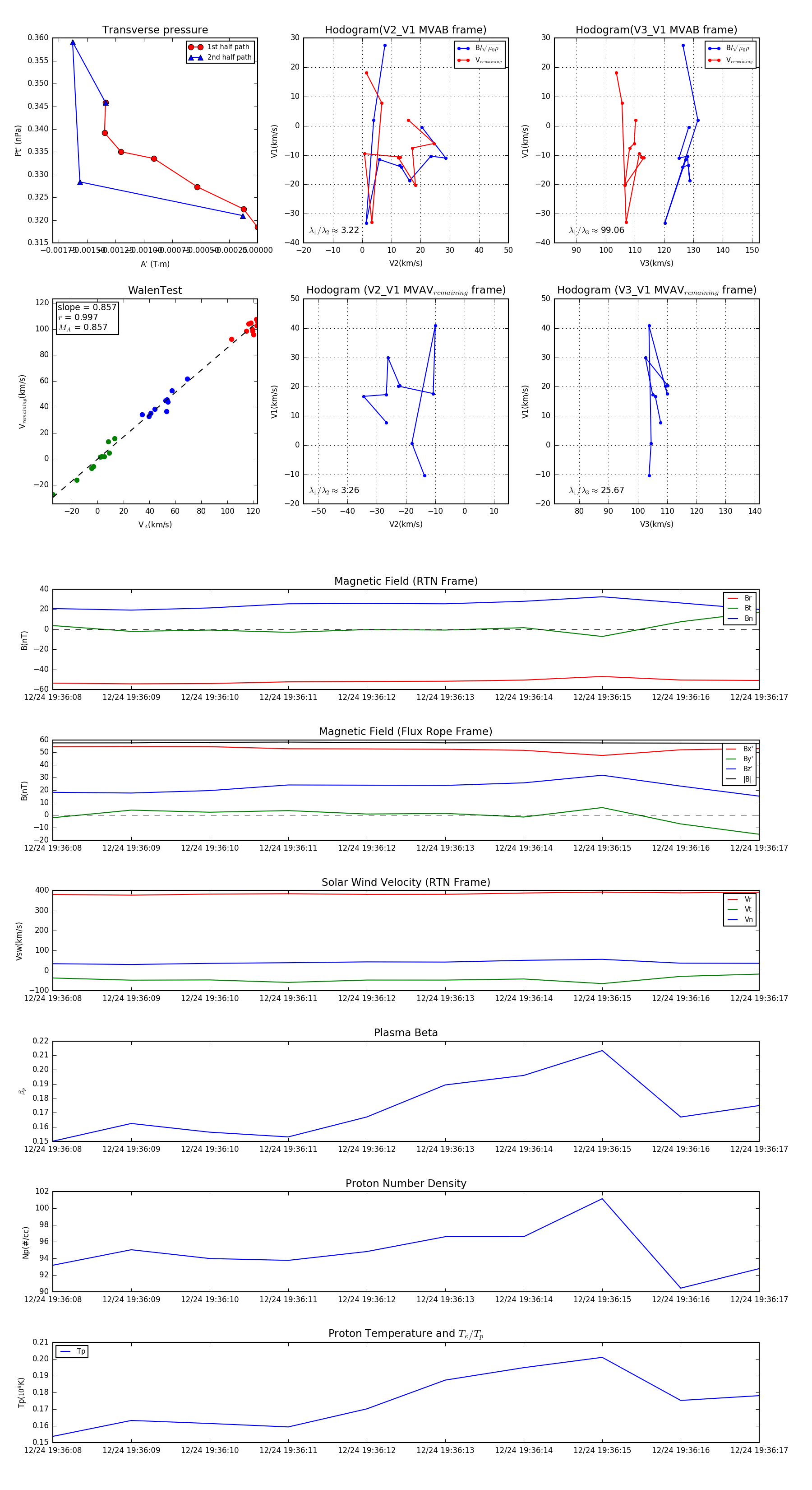
Flux Rope in 2023

Flux Rope Event 2023-12-24 19:36:08 ~ 2023-12-24 19:36:17 (10 seconds)


plot