HOME   LIST
‹–   –›

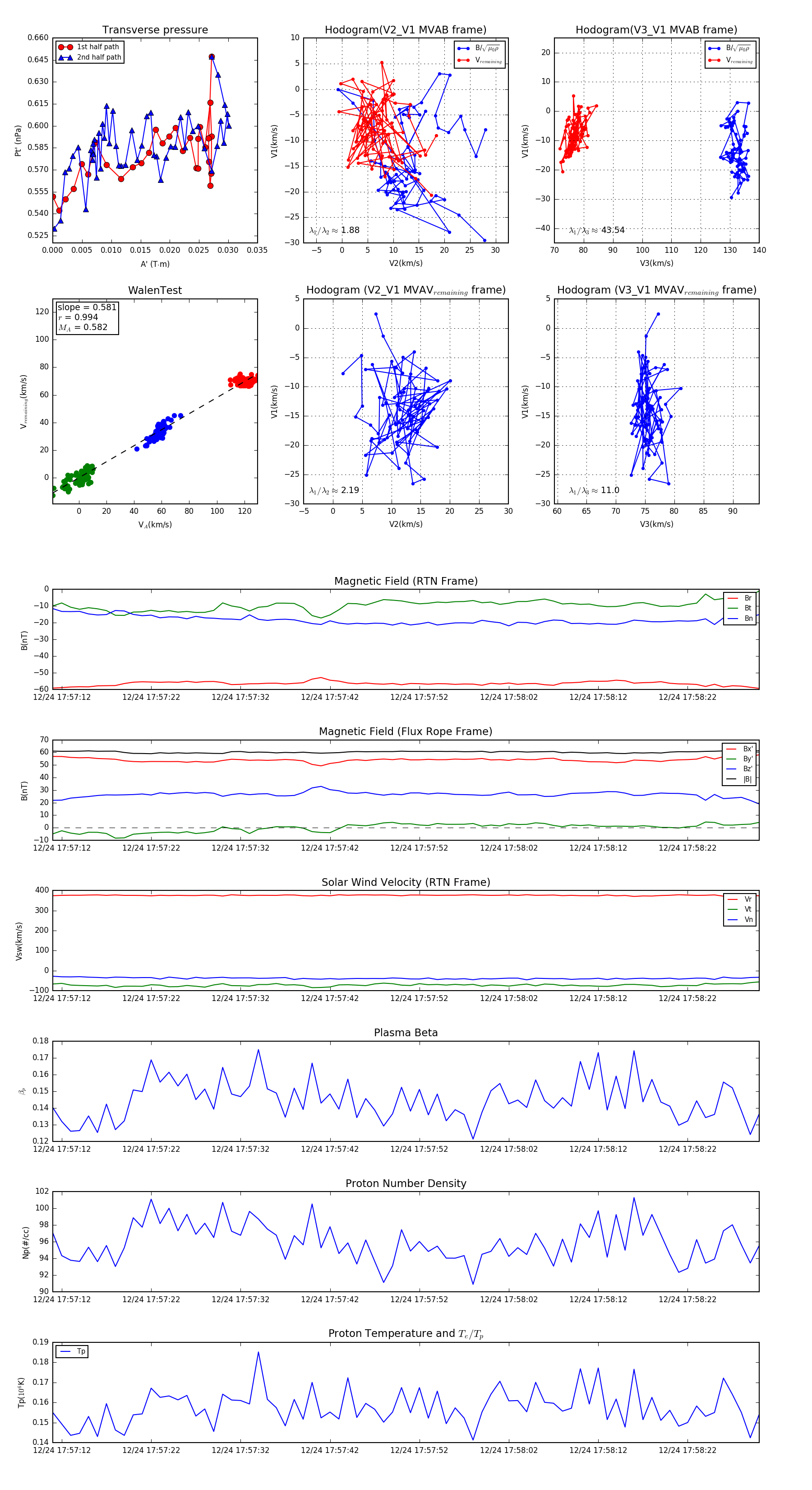
Flux Rope in 2023

Flux Rope Event 2023-12-24 17:57:11 ~ 2023-12-24 17:58:30 (80 seconds)


plot