HOME   LIST
‹–   –›

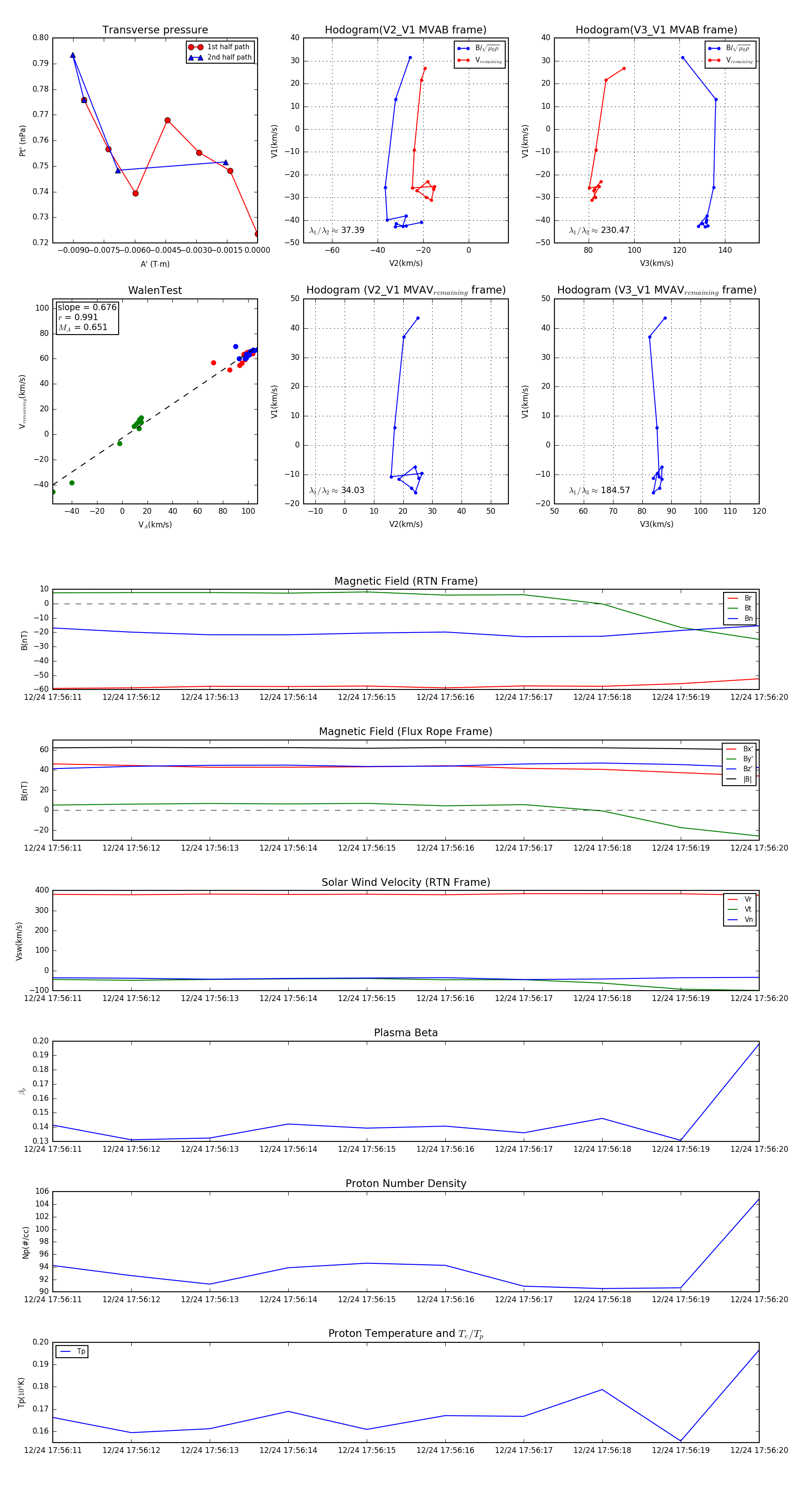
Flux Rope in 2023

Flux Rope Event 2023-12-24 17:56:11 ~ 2023-12-24 17:56:20 (10 seconds)


plot