HOME   LIST
‹–   –›

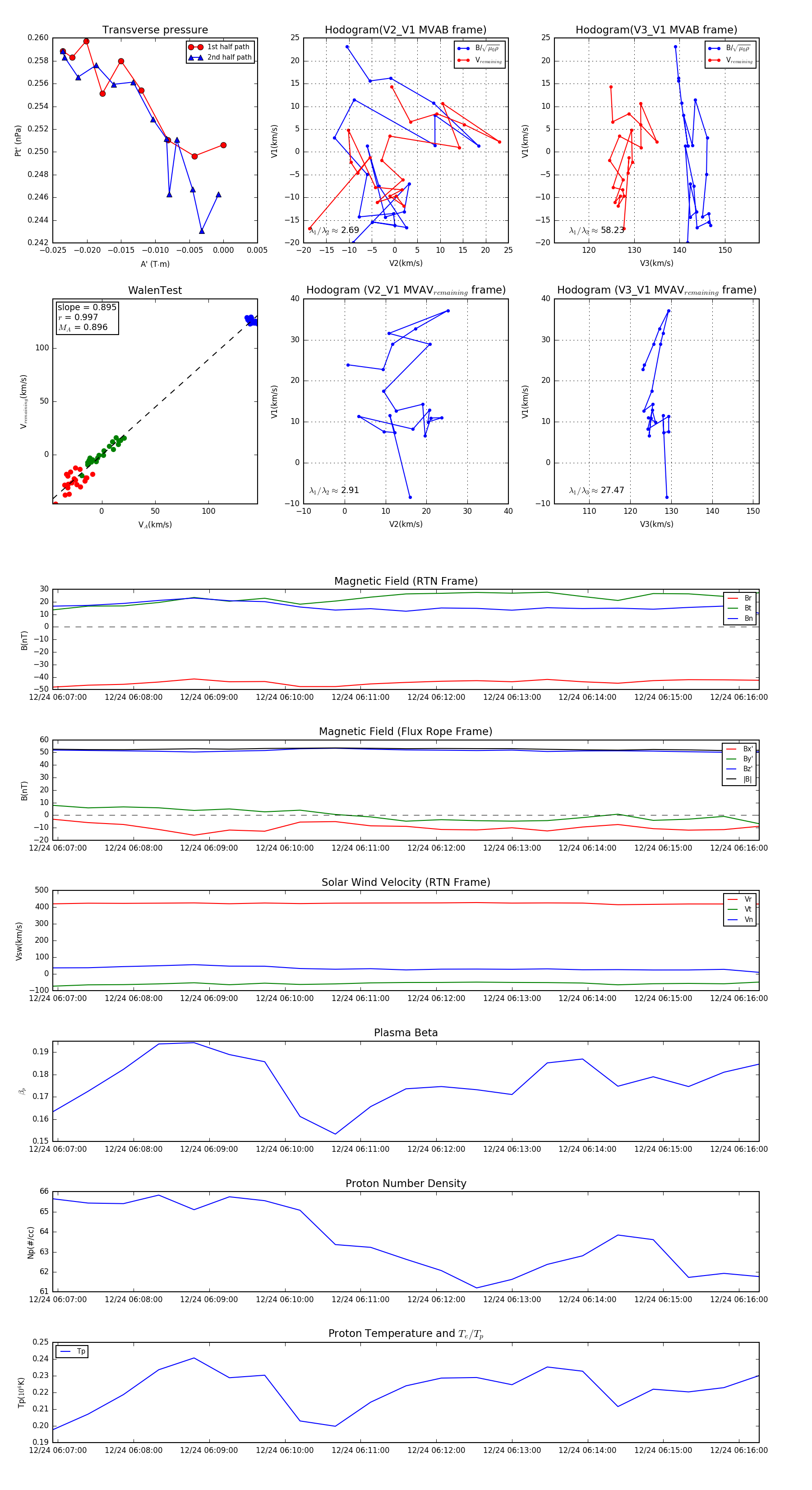
Flux Rope in 2023

Flux Rope Event 2023-12-24 06:06:56 ~ 2023-12-24 06:16:16 (561 seconds)


plot