HOME   LIST
‹–   –›

Flux Rope in 2023

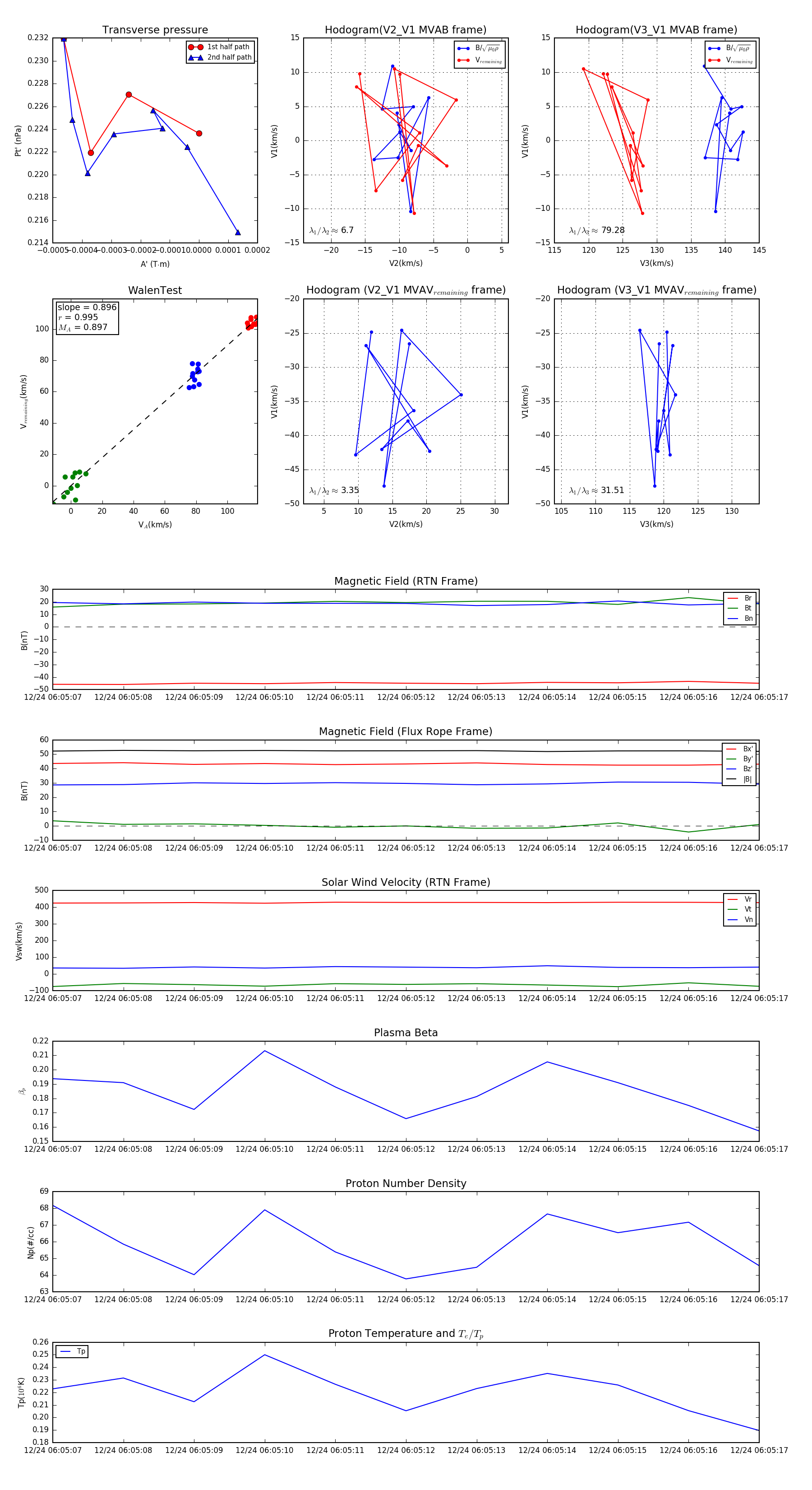
Flux Rope Event 2023-12-24 06:05:07 ~ 2023-12-24 06:05:17 (11 seconds)


plot