HOME   LIST
‹–   –›

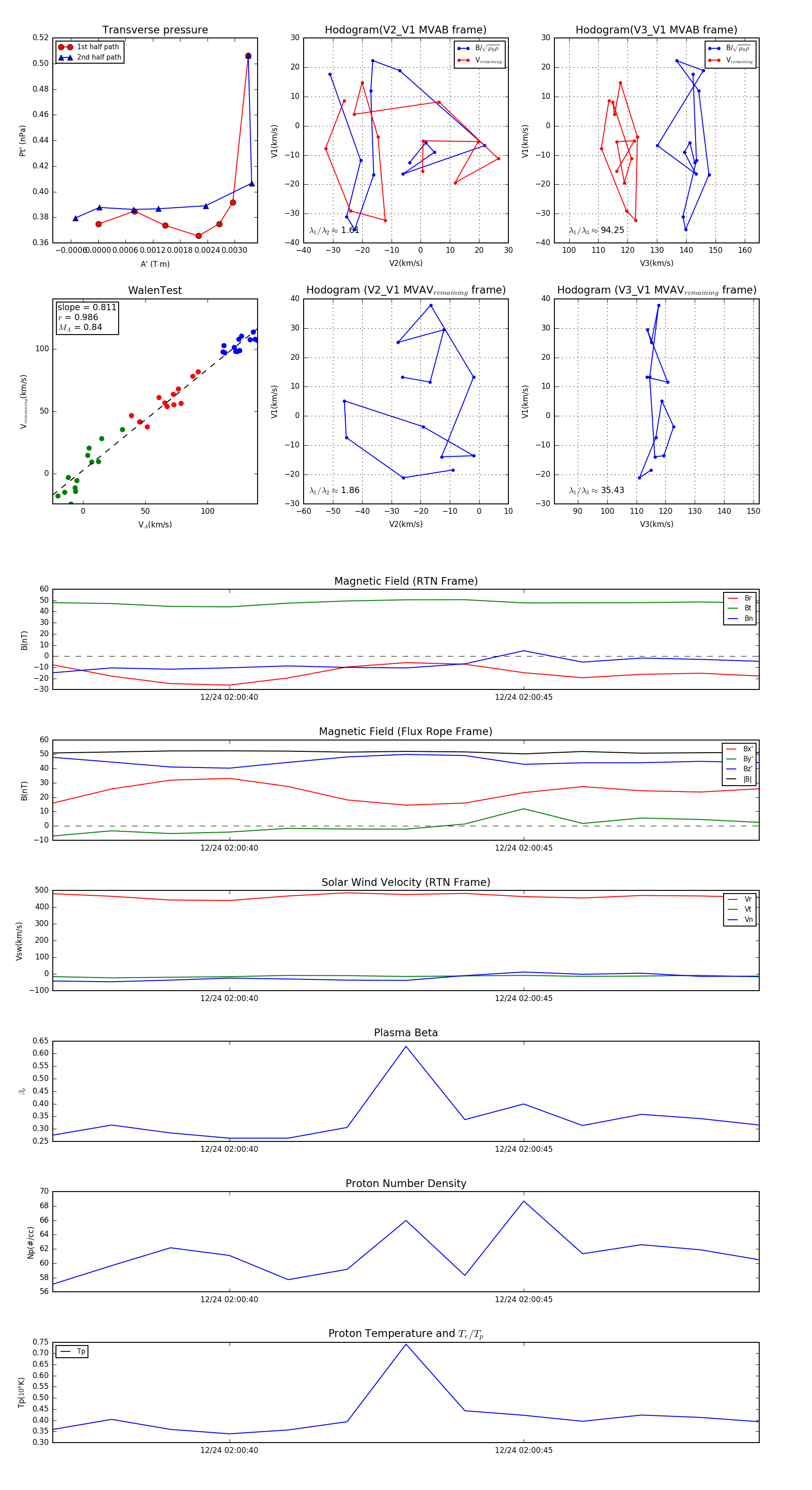
Flux Rope in 2023

Flux Rope Event 2023-12-24 02:00:37 ~ 2023-12-24 02:00:49 (13 seconds)


plot