HOME   LIST
‹–   –›

Flux Rope in 2023

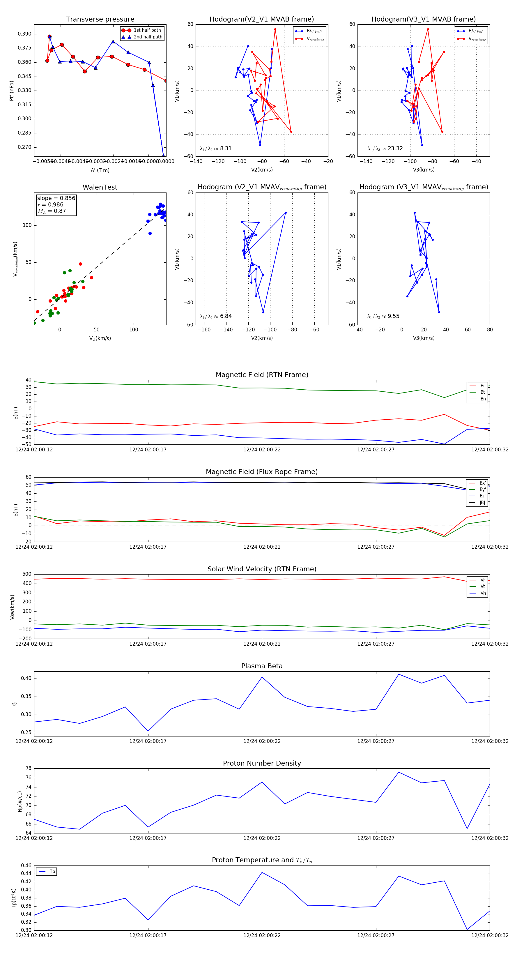
Flux Rope Event 2023-12-24 02:00:12 ~ 2023-12-24 02:00:32 (21 seconds)


plot