HOME   LIST
‹–   –›

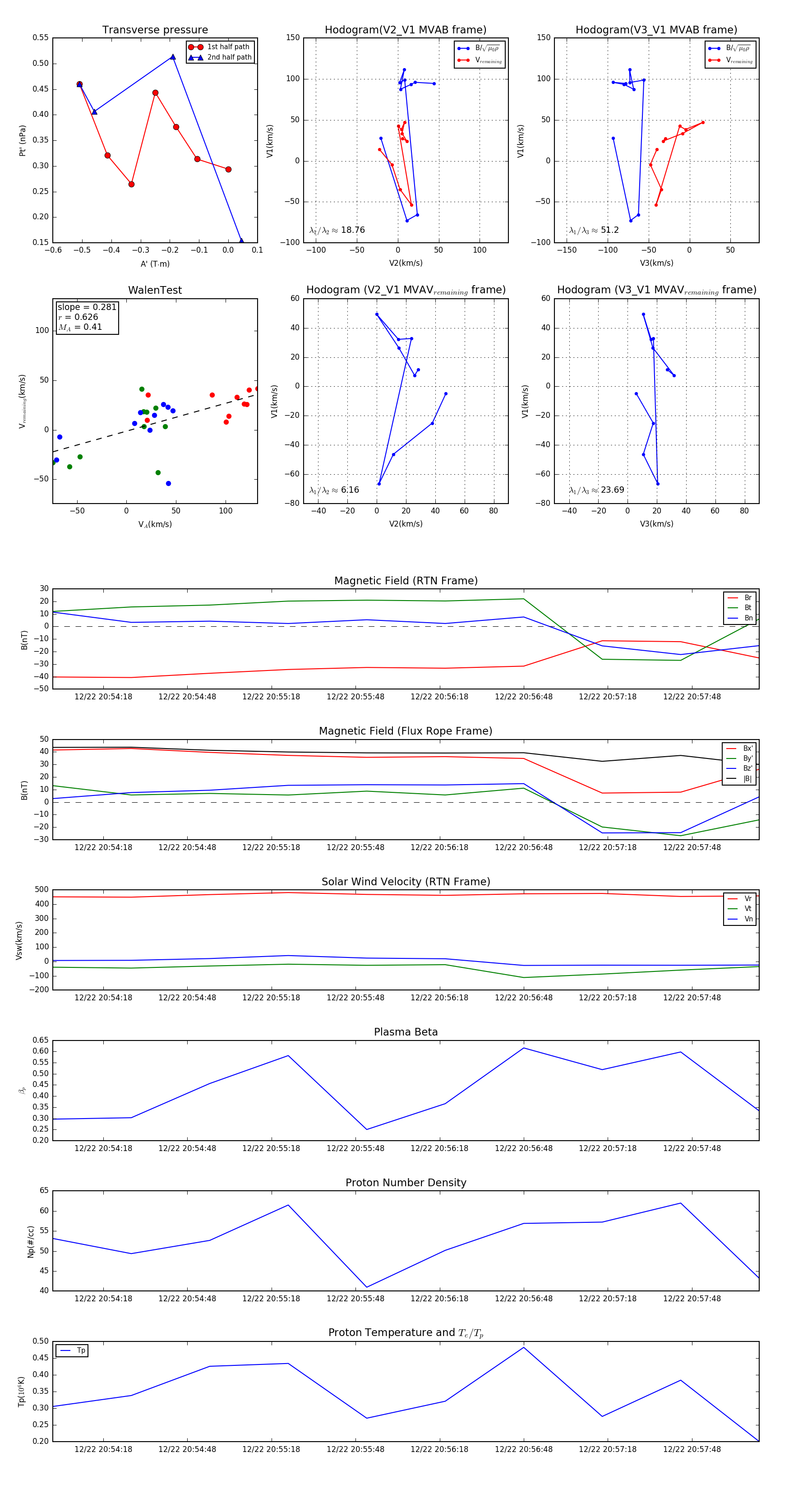
Flux Rope in 2023

Flux Rope Event 2023-12-22 20:54:00 ~ 2023-12-22 20:58:12 (253 seconds)


plot