HOME   LIST
‹–   –›

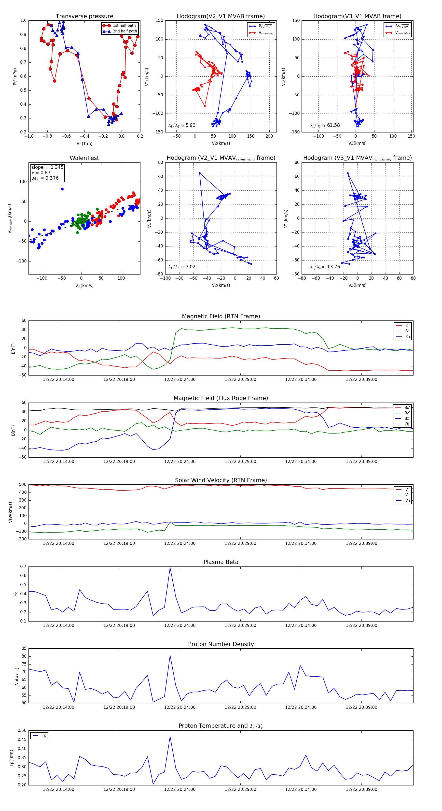
Flux Rope in 2023

Flux Rope Event 2023-12-22 20:11:32 ~ 2023-12-22 20:43:16 (1905 seconds)


plot