HOME   LIST
‹–   –›

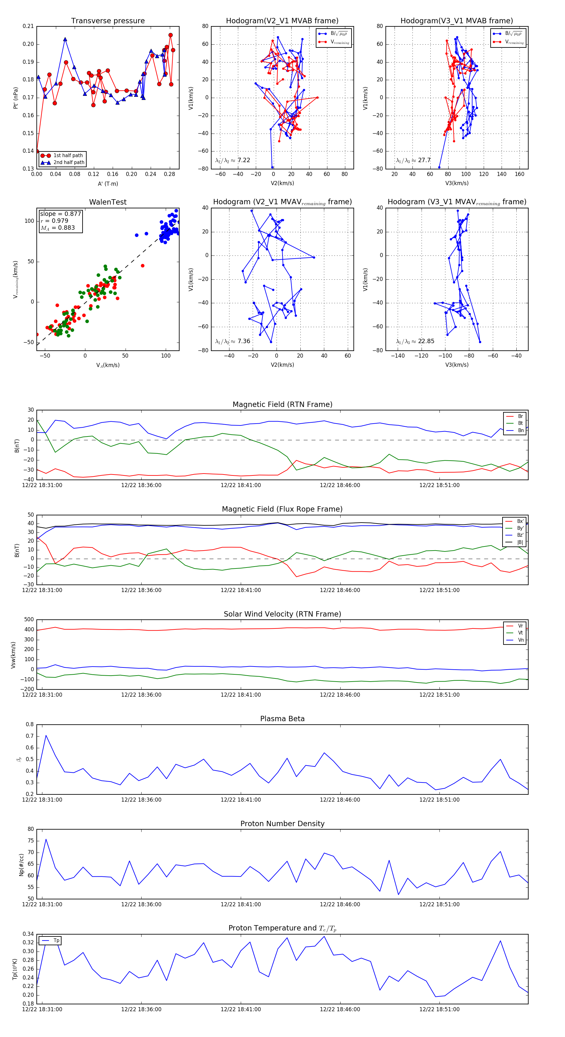
Flux Rope in 2023

Flux Rope Event 2023-12-22 18:30:44 ~ 2023-12-22 18:55:28 (1485 seconds)


plot