HOME   LIST
‹–   –›

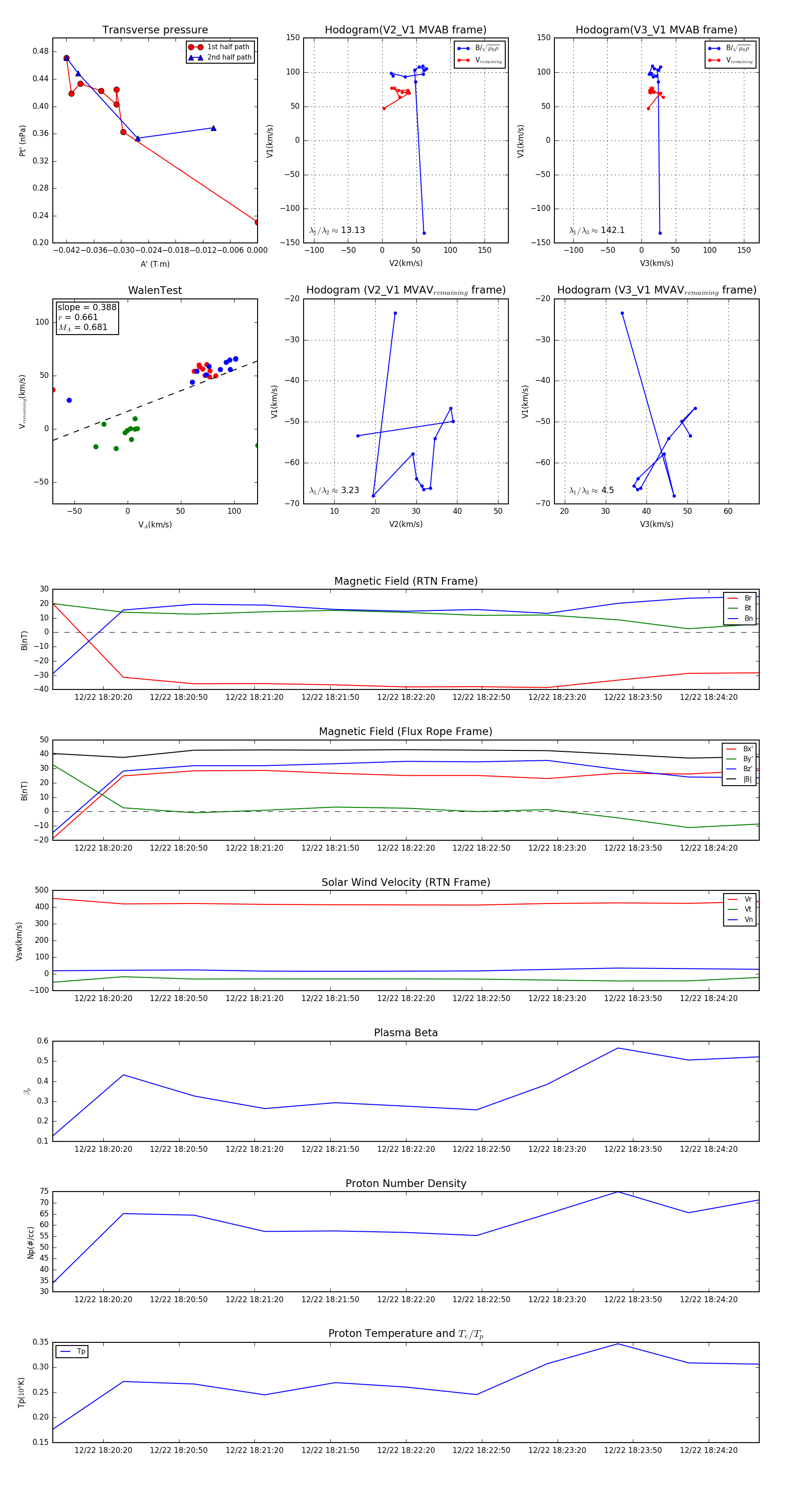
Flux Rope in 2023

Flux Rope Event 2023-12-22 18:20:00 ~ 2023-12-22 18:24:40 (281 seconds)


plot