HOME   LIST
‹–   –›

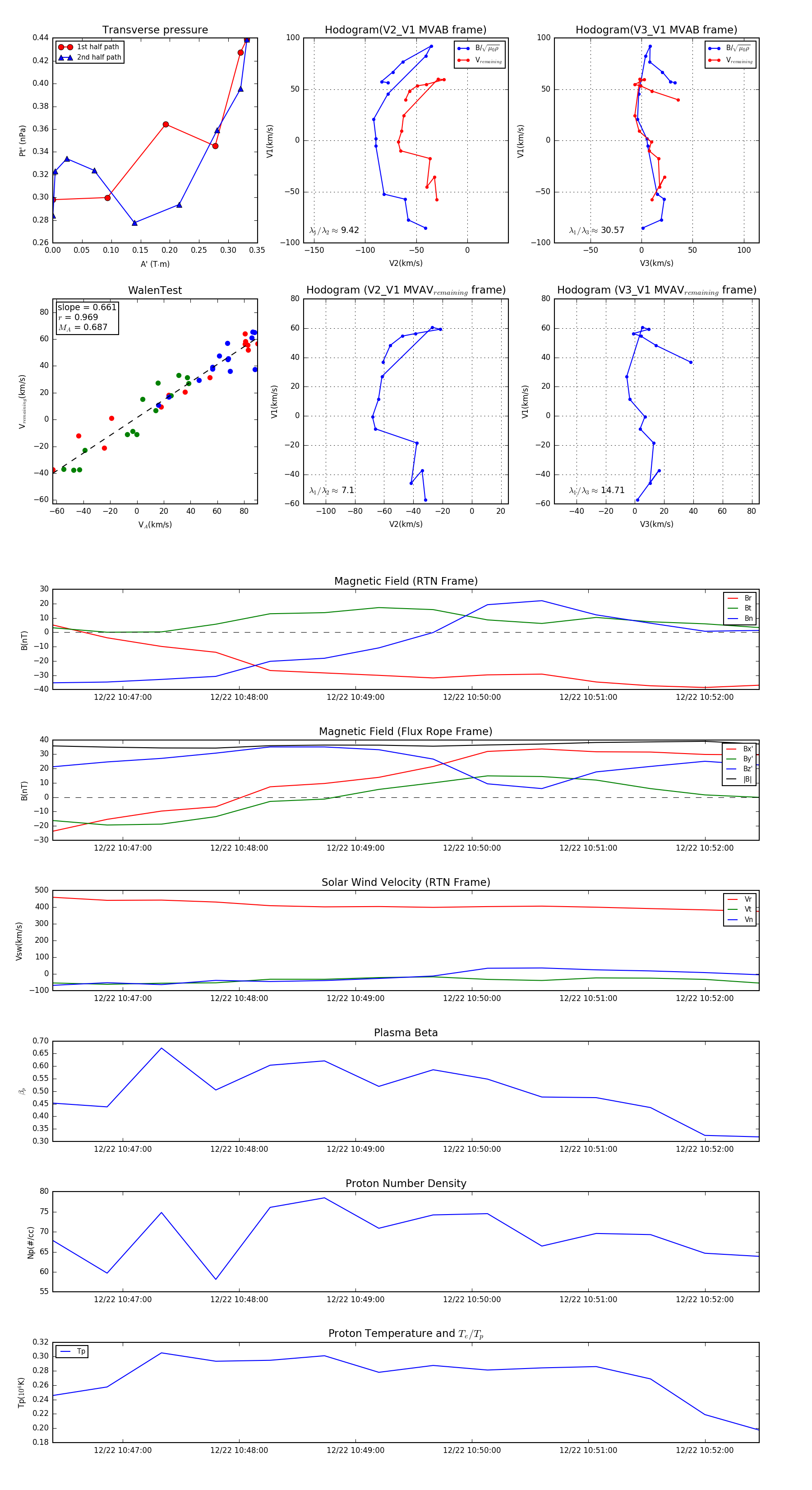
Flux Rope in 2023

Flux Rope Event 2023-12-22 10:46:24 ~ 2023-12-22 10:52:28 (365 seconds)


plot