HOME   LIST
‹–   –›

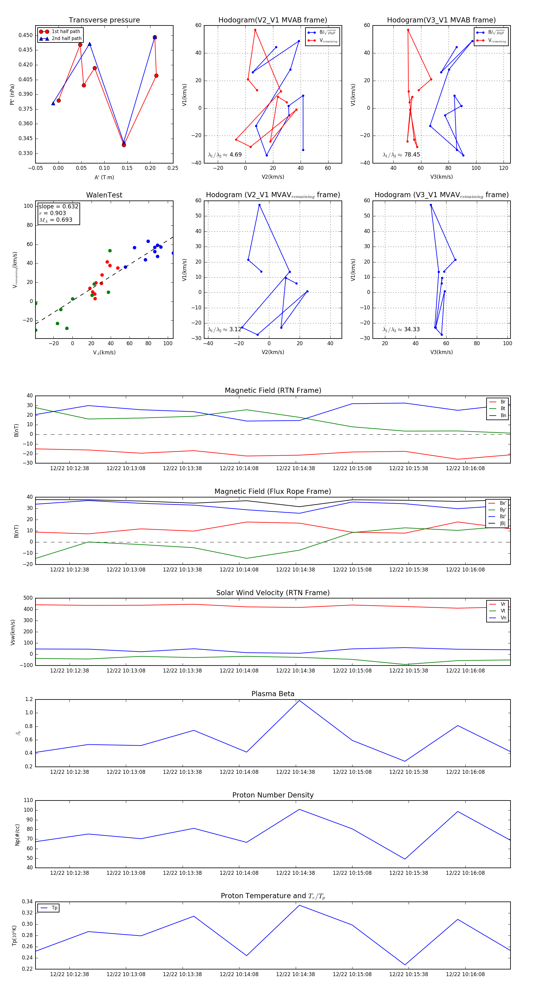
Flux Rope in 2023

Flux Rope Event 2023-12-22 10:12:20 ~ 2023-12-22 10:16:32 (253 seconds)


plot