HOME   LIST
‹–   –›

Flux Rope in 2023

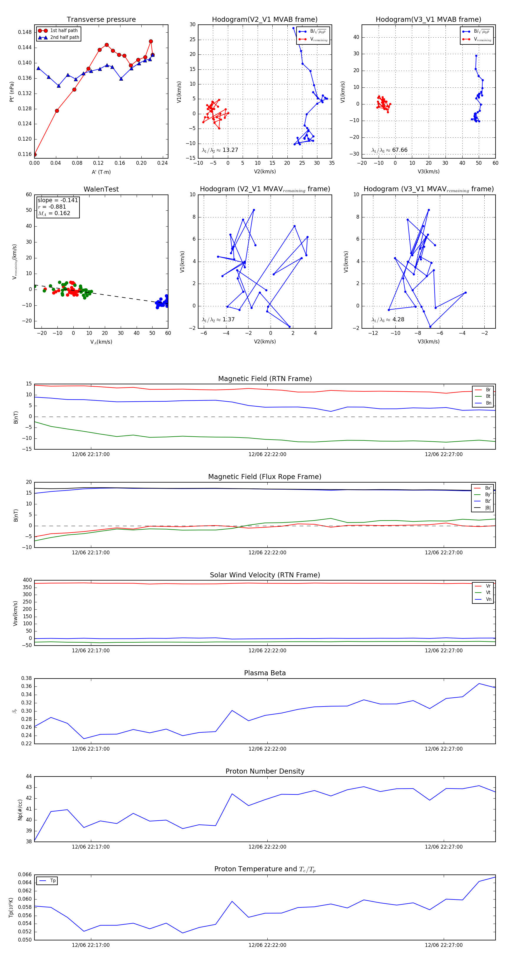
Flux Rope Event 2023-12-06 22:15:24 ~ 2023-12-06 22:28:28 (785 seconds)


plot