HOME   LIST
‹–   –›

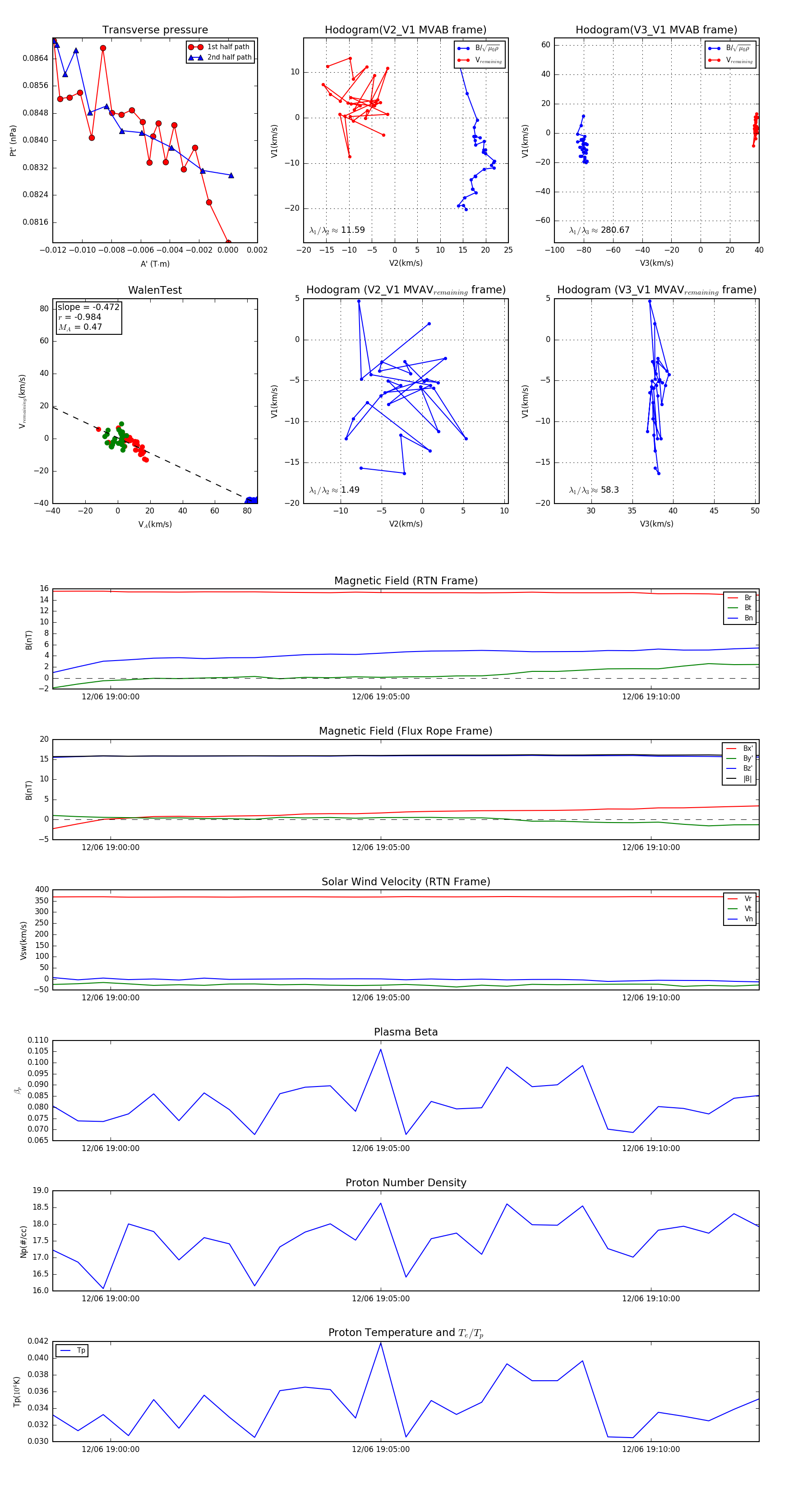
Flux Rope in 2023

Flux Rope Event 2023-12-06 18:58:56 ~ 2023-12-06 19:12:00 (785 seconds)


plot