HOME   LIST
‹–   –›

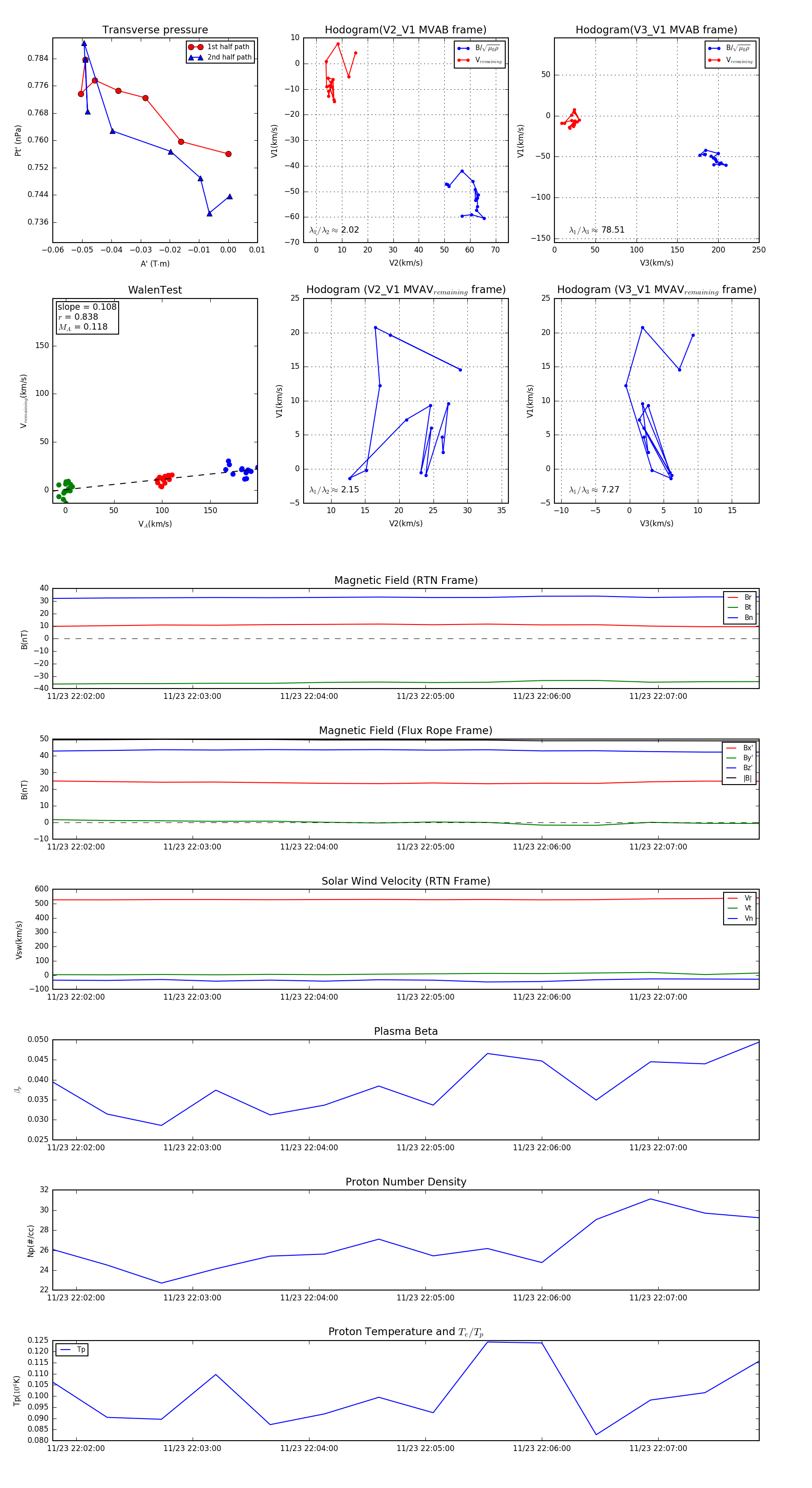
Flux Rope in 2023

Flux Rope Event 2023-11-23 22:01:48 ~ 2023-11-23 22:07:52 (365 seconds)


plot