HOME   LIST
‹–   –›

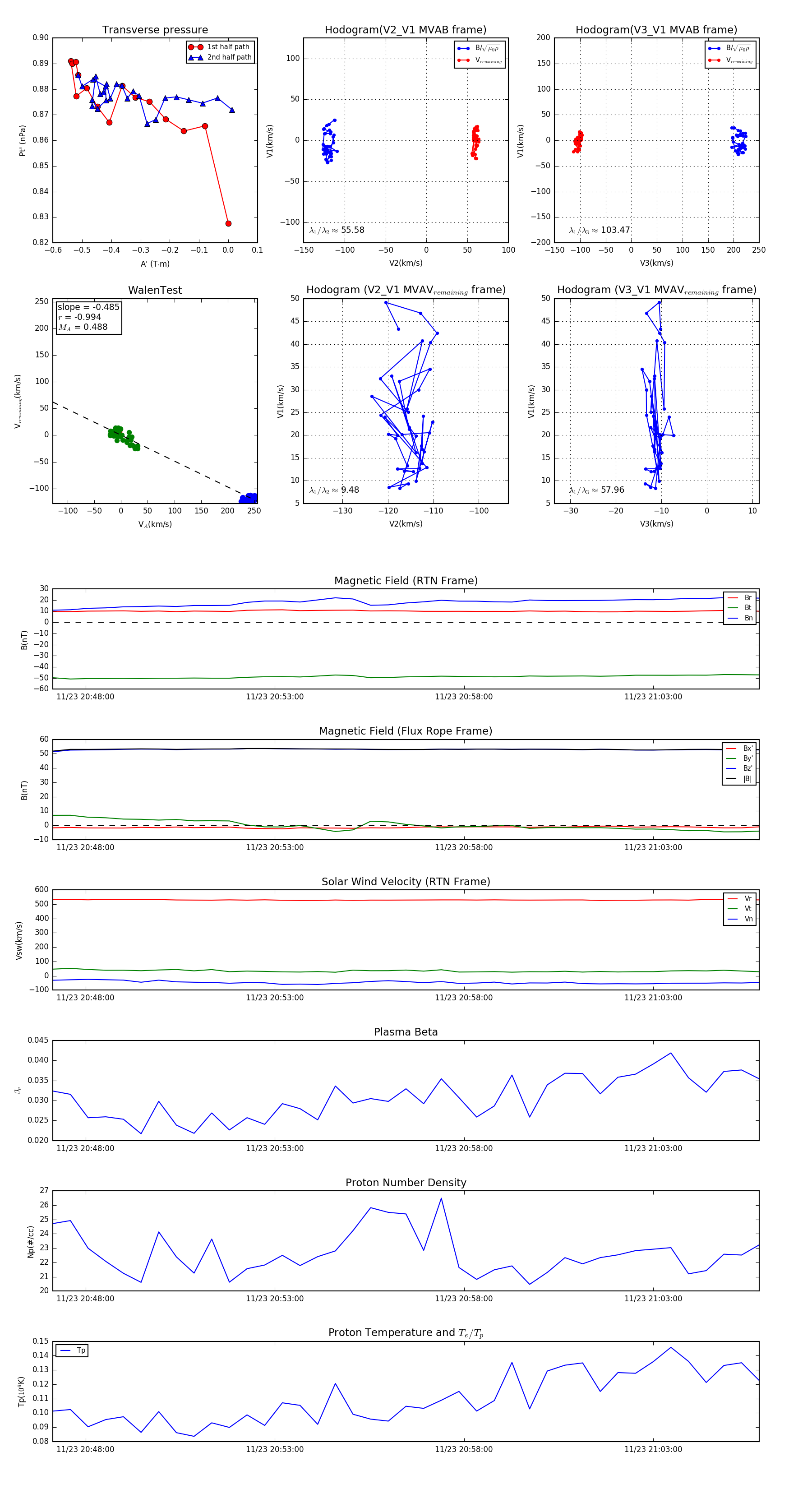
Flux Rope in 2023

Flux Rope Event 2023-11-23 20:47:08 ~ 2023-11-23 21:05:48 (1121 seconds)


plot