HOME   LIST
‹–   –›

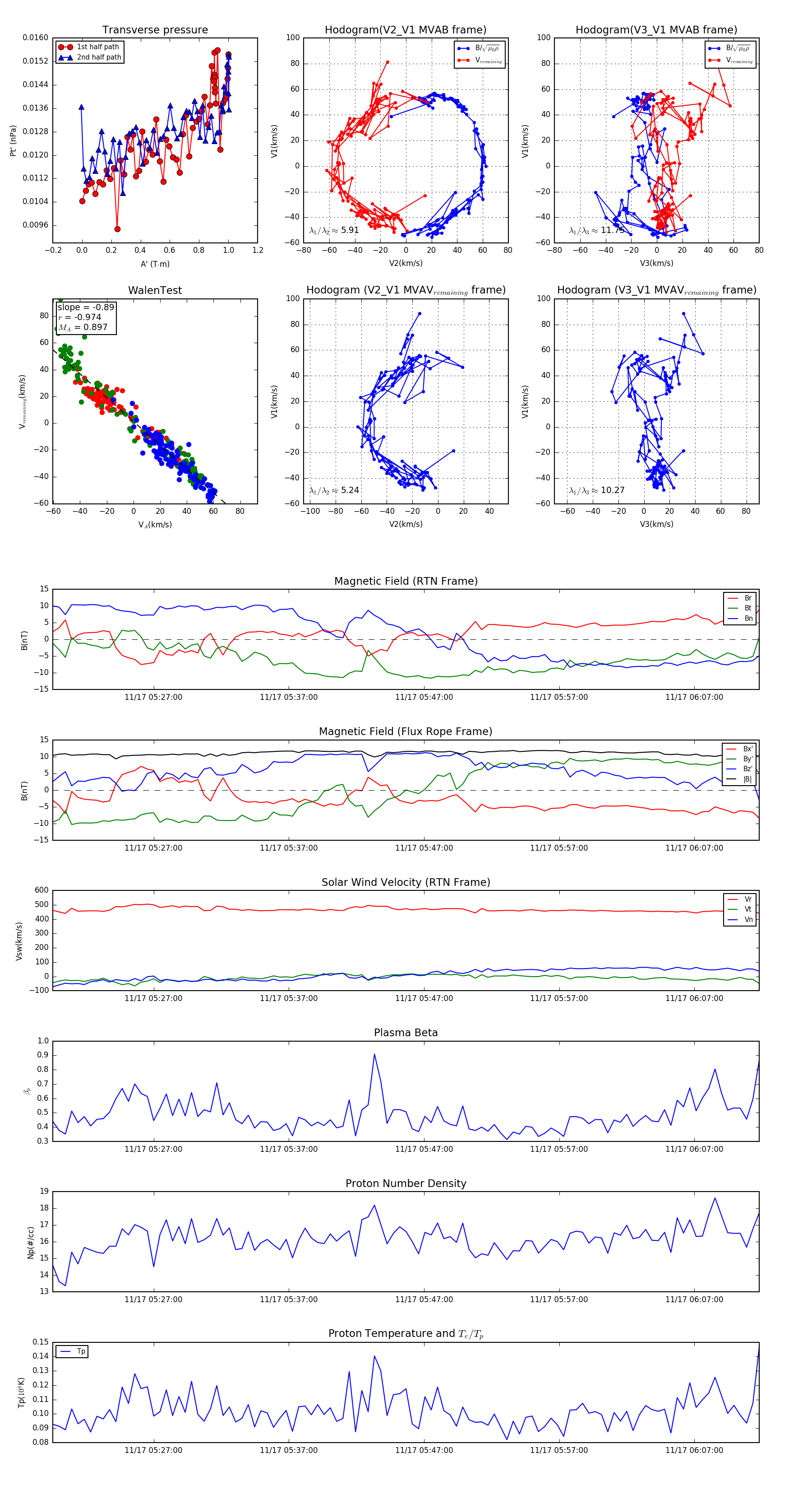
Flux Rope in 2023

Flux Rope Event 2023-11-17 05:19:32 ~ 2023-11-17 06:11:48 (3137 seconds)


plot